WARNING:
JavaScript is turned OFF. None of the links on this concept map will
work until it is reactivated.
If you need help turning JavaScript On, click here.
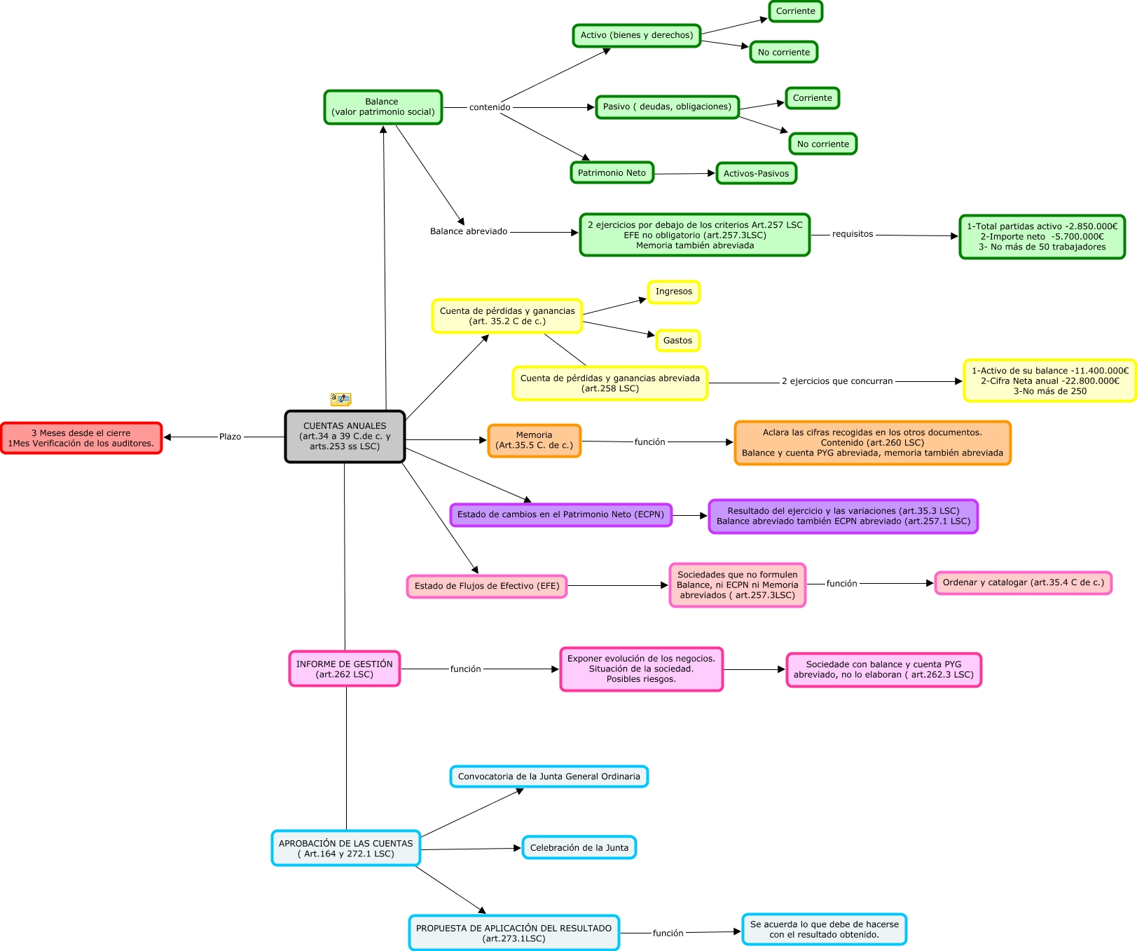
Este Cmap, tiene información relacionada con: Mapa Sociedades 3, Activo (bienes y derechos) ???? Corriente, Estado de Flujos de Efectivo (EFE) ???? Sociedades que no formulen Balance, ni ECPN ni Memoria abreviados ( art.257.3LSC), PROPUESTA DE APLICACIÓN DEL RESULTADO (art.273.1LSC) función Se acuerda lo que debe de hacerse con el resultado obtenido., Sociedades que no formulen Balance, ni ECPN ni Memoria abreviados ( art.257.3LSC) función Ordenar y catalogar (art.35.4 C de c.), Cuenta de pérdidas y ganancias abreviada (art.258 LSC) 2 ejercicios que concurran 1-Activo de su balance -11.400.000€ 2-Cifra Neta anual -22.800.000€ 3-No más de 250, APROBACIÓN DE LAS CUENTAS ( Art.164 y 272.1 LSC) ???? Convocatoria de la Junta General Ordinaria, Cuenta de pérdidas y ganancias (art. 35.2 C de c.) ???? Gastos, Pasivo ( deudas, obligaciones) ???? No corriente, INFORME DE GESTIÓN (art.262 LSC) ???? APROBACIÓN DE LAS CUENTAS ( Art.164 y 272.1 LSC), Estado de cambios en el Patrimonio Neto (ECPN) ???? Resultado del ejercicio y las variaciones (art.35.3 LSC) Balance abreviado también ECPN abreviado (art.257.1 LSC), CUENTAS ANUALES (art.34 a 39 C.de c. y arts.253 ss LSC) Tipos Estado de cambios en el Patrimonio Neto (ECPN), Balance (valor patrimonio social) Balance abreviado 2 ejercicios por debajo de los criterios Art.257 LSC EFE no obligatorio (art.257.3LSC) Memoria también abreviada, CUENTAS ANUALES (art.34 a 39 C.de c. y arts.253 ss LSC) Plazo 3 Meses desde el cierre 1Mes Verificación de los auditores., Activo (bienes y derechos) ???? No corriente, Cuenta de pérdidas y ganancias (art. 35.2 C de c.) ???? Ingresos, CUENTAS ANUALES (art.34 a 39 C.de c. y arts.253 ss LSC) Tipos Balance (valor patrimonio social), Exponer evolución de los negocios. Situación de la sociedad. Posibles riesgos. ???? Sociedade con balance y cuenta PYG abreviado, no lo elaboran ( art.262.3 LSC), Cuenta de pérdidas y ganancias (art. 35.2 C de c.) ???? Cuenta de pérdidas y ganancias abreviada (art.258 LSC), Pasivo ( deudas, obligaciones) ???? Corriente, CUENTAS ANUALES (art.34 a 39 C.de c. y arts.253 ss LSC) Tipos Estado de Flujos de Efectivo (EFE)