WARNING:
JavaScript is turned OFF. None of the links on this concept map will
work until it is reactivated.
If you need help turning JavaScript On, click here.
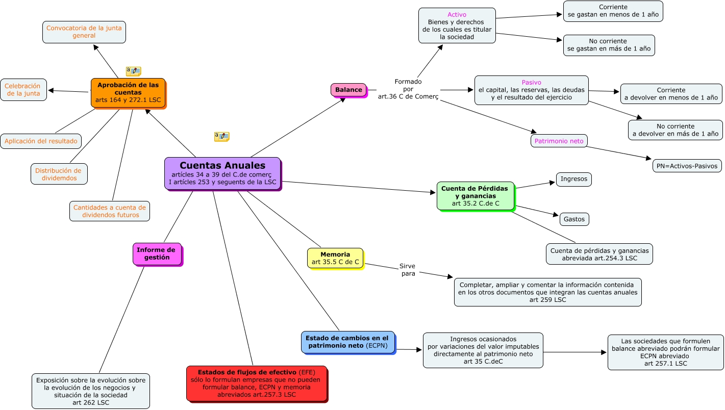
Este Cmap, tiene información relacionada con: Societats Escenari 3, Aprobación de las cuentas arts 164 y 272.1 LSC ???? Distribución de dividemdos, Activo Bienes y derechos de los cuales es titular la sociedad ???? Corriente se gastan en menos de 1 año, Informe de gestión ???? Exposición sobre la evolución sobre la evolución de los negocios y situación de la sociedad art 262 LSC, Balance Formado por art.36 C de Comerç Patrimonio neto, Aprobación de las cuentas arts 164 y 272.1 LSC ???? Convocatoria de la junta general, Cuenta de Pérdidas y ganancias art 35.2 C.de C ???? Gastos, Balance Formado por art.36 C de Comerç Activo Bienes y derechos de los cuales es titular la sociedad, Ingresos ocasionados por variaciones del valor imputables directamente al patrimonio neto art 35 C.deC ???? Las sociedades que formulen balance abreviado podrán formular ECPN abreviado art 257.1 LSC, Cuentas Anuales artícles 34 a 39 del C.de comerç I artícles 253 y seguents de la LSC ???? Memoria art 35.5 C de C, Balance Formado por art.36 C de Comerç Pasivo el capital, las reservas, las deudas y el resultado del ejercicio, Estado de cambios en el patrimonio neto (ECPN) ???? Ingresos ocasionados por variaciones del valor imputables directamente al patrimonio neto art 35 C.deC, Cuenta de Pérdidas y ganancias art 35.2 C.de C ???? Ingresos, Cuentas Anuales artícles 34 a 39 del C.de comerç I artícles 253 y seguents de la LSC ???? Estados de flujos de efectivo (EFE) sólo lo formulan empresas que no pueden formular balance, ECPN y memoria abreviados art.257.3 LSC, Cuenta de Pérdidas y ganancias art 35.2 C.de C ???? Cuenta de pérdidas y ganancias abreviada art.254.3 LSC, Cuentas Anuales artícles 34 a 39 del C.de comerç I artícles 253 y seguents de la LSC ???? Balance, Aprobación de las cuentas arts 164 y 272.1 LSC ???? Celebración de la junta, Activo Bienes y derechos de los cuales es titular la sociedad ???? No corriente se gastan en más de 1 año, Memoria art 35.5 C de C Sirve para Completar, ampliar y comentar la información contenida en los otros documentos que integran las cuentas anuales art 259 LSC, Cuentas Anuales artícles 34 a 39 del C.de comerç I artícles 253 y seguents de la LSC ???? Aprobación de las cuentas arts 164 y 272.1 LSC, Cuentas Anuales artícles 34 a 39 del C.de comerç I artícles 253 y seguents de la LSC ???? Estado de cambios en el patrimonio neto (ECPN)