WARNING:
JavaScript is turned OFF. None of the links on this concept map will
work until it is reactivated.
If you need help turning JavaScript On, click here.
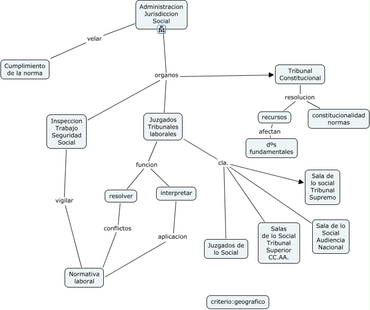
Este Cmap, tiene información relacionada con: Adm JUrisdiccional Social, interpretar aplicacion Normativa laboral, Administracion Jurisdiccion Social organos Tribunal Constitucional, Juzgados Tribunales laborales cla. Sala de lo social Tribunal Supremo, Inspeccion Trabajo Seguridad Social vigilar Normativa laboral, Administracion Jurisdiccion Social velar Cumplimiento de la norma, resolver conflictos Normativa laboral, Tribunal Constitucional resolucion recursos, Juzgados Tribunales laborales funcion resolver, Administracion Jurisdiccion Social organos Juzgados Tribunales laborales, Juzgados Tribunales laborales cla. Sala de lo Social Audiencia Nacional, Administracion Jurisdiccion Social organos Inspeccion Trabajo Seguridad Social, recursos afectan dºs fundamentales, Juzgados Tribunales laborales funcion interpretar, Tribunal Constitucional resolucion constitucionalidad normas, Juzgados Tribunales laborales cla. Salas de lo Social Tribunal Superior CC.AA., Juzgados Tribunales laborales cla. Juzgados de lo Social