WARNING:
JavaScript is turned OFF. None of the links on this concept map will
work until it is reactivated.
If you need help turning JavaScript On, click here.
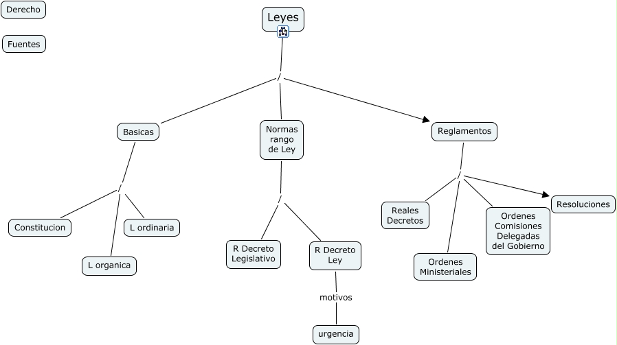
Este Cmap, tiene información relacionada con: Derecho Fuentes Leyes, Normas rango de Ley / R Decreto Legislativo, R Decreto Ley motivos urgencia, Leyes / Reglamentos, Leyes / Normas rango de Ley, Basicas / L organica, Normas rango de Ley / R Decreto Ley, Reglamentos / Resoluciones, Reglamentos / Reales Decretos, Basicas / L ordinaria, Reglamentos / Ordenes Ministeriales, Basicas / Constitucion, Reglamentos / Ordenes Comisiones Delegadas del Gobierno, Leyes / Basicas