WARNING:
JavaScript is turned OFF. None of the links on this concept map will
work until it is reactivated.
If you need help turning JavaScript On, click here.
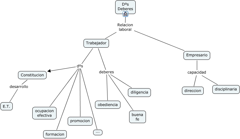
Este Cmap, tiene información relacionada con: DºDeberes Relacion Laboral, Dºs Deberes Relacion laboral Empresario, Dºs Deberes Relacion laboral Trabajador, Empresario capacidad disciplinaria, Empresario capacidad direccion, Trabajador dºs Constitucion, Trabajador dºs formacion, Trabajador dºs promocion, Trabajador dºs ocupacion efectiva, Trabajador deberes diligencia, Trabajador dºs ..., Trabajador deberes obediencia, Trabajador deberes buena fe, Constitucion desarrollo E.T.