IHMC Public Cmaps (2)

        EcoAula
            Asignaturas 2012-2013
                FEL
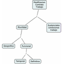
                Tema 08 Modificacion y Suspension Contrato Trabajo

                    Tema 8 Modificaciones Contrato Trabajo.cmap
                    Tema 8 Modificacion y Suspension Contrato Trabajo.pdf
                    Tema 8 Modificacion y Suspension Contrato Trabajo Act.pdf
                    Tema 8 Suspension contato de trabajo.cmap