WARNING:
JavaScript is turned OFF. None of the links on this concept map will
work until it is reactivated.
If you need help turning JavaScript On, click here.
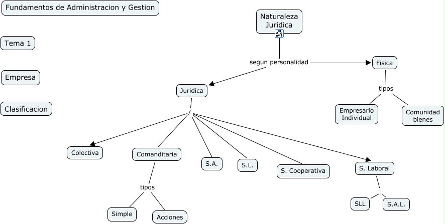
Este Cmap, tiene información relacionada con: Tema 1 Empresa Clasificacion Naturaleza Juridica, Juridica / S.A., Naturaleza Juridica segun personalidad Fisica, Juridica / S.L., Comanditaria tipos Simple, Juridica / Colectiva, Fisica tipos Empresario Individual, Juridica / S. Cooperativa, Comanditaria tipos Acciones, S. Laboral S.A.L., S. Laboral SLL, Naturaleza Juridica segun personalidad Juridica, Juridica / S. Laboral, Juridica / Comanditaria, Fisica tipos Comunidad bienes