WARNING:
JavaScript is turned OFF. None of the links on this concept map will
work until it is reactivated.
If you need help turning JavaScript On, click here.
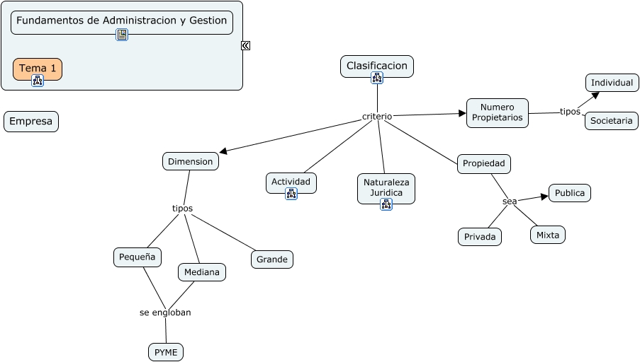
Este Cmap, tiene información relacionada con: Tema 1 Empresa Clasificacion, Clasificacion criterio Numero Propietarios, Dimension tipos Pequeña, Propiedad sea Privada, Numero Propietarios tipos Individual, Numero Propietarios tipos Societaria, Dimension tipos Mediana, Mediana se engloban PYME, Propiedad sea Publica, Clasificacion criterio Actividad, Pequeña se engloban PYME, Dimension tipos Grande, Clasificacion criterio Naturaleza Juridica, Propiedad sea Mixta, Clasificacion criterio Dimension, Clasificacion criterio Propiedad