WARNING:
JavaScript is turned OFF. None of the links on this concept map will
work until it is reactivated.
If you need help turning JavaScript On, click here.
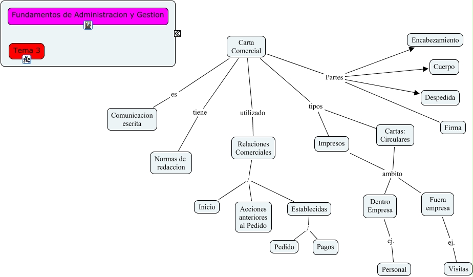
Este Cmap, tiene información relacionada con: Tema 3 Fundamentos Secretariado y Archivo Carta Comercial, Carta Comercial tiene Normas de redaccion, Carta Comercial Partes Firma, Establecidas / Pagos, Impresos ambito Dentro Empresa, Relaciones Comerciales / Inicio, Carta Comercial tipos Cartas: Circulares, Establecidas / Pedido, Carta Comercial es Comunicacion escrita, Cartas: Circulares ambito Fuera empresa, Dentro Empresa ej. Personal, Carta Comercial Partes Cuerpo, Relaciones Comerciales / Establecidas, Impresos ambito Fuera empresa, Relaciones Comerciales / Acciones anteriores al Pedido, Fuera empresa ej. Visitas, Carta Comercial Partes Despedida, Carta Comercial Partes Encabezamiento, Cartas: Circulares ambito Dentro Empresa, Carta Comercial utilizado Relaciones Comerciales, Carta Comercial tipos Impresos