IHMC Public Cmaps (2)

        EcoAula
            Asignaturas 2012-2013
                Fundamentos de Adm Gestion
                    Tema 1 Introduccion a la Empresa
                    Cmaps

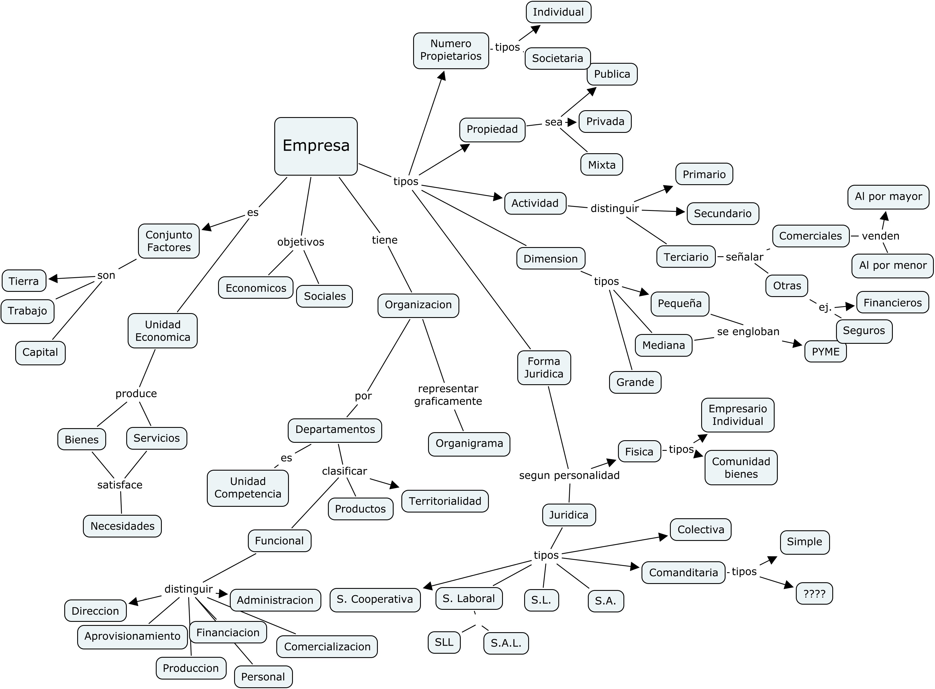
                        Tema 1 Empresa.cmap
                        Tema 1 Empresa.cmap.jpg
                        Tema 1 Empresa Clasificacion.cmap
                        Tema 1 Empresa Clasificacion Actividad.cmap
                        Tema 1 Empresa Clasificacion Naturaleza Juridica.cmap
                        Tema 1 Empresa Organizacion.cmap