WARNING:
JavaScript is turned OFF. None of the links on this concept map will
work until it is reactivated.
If you need help turning JavaScript On, click here.
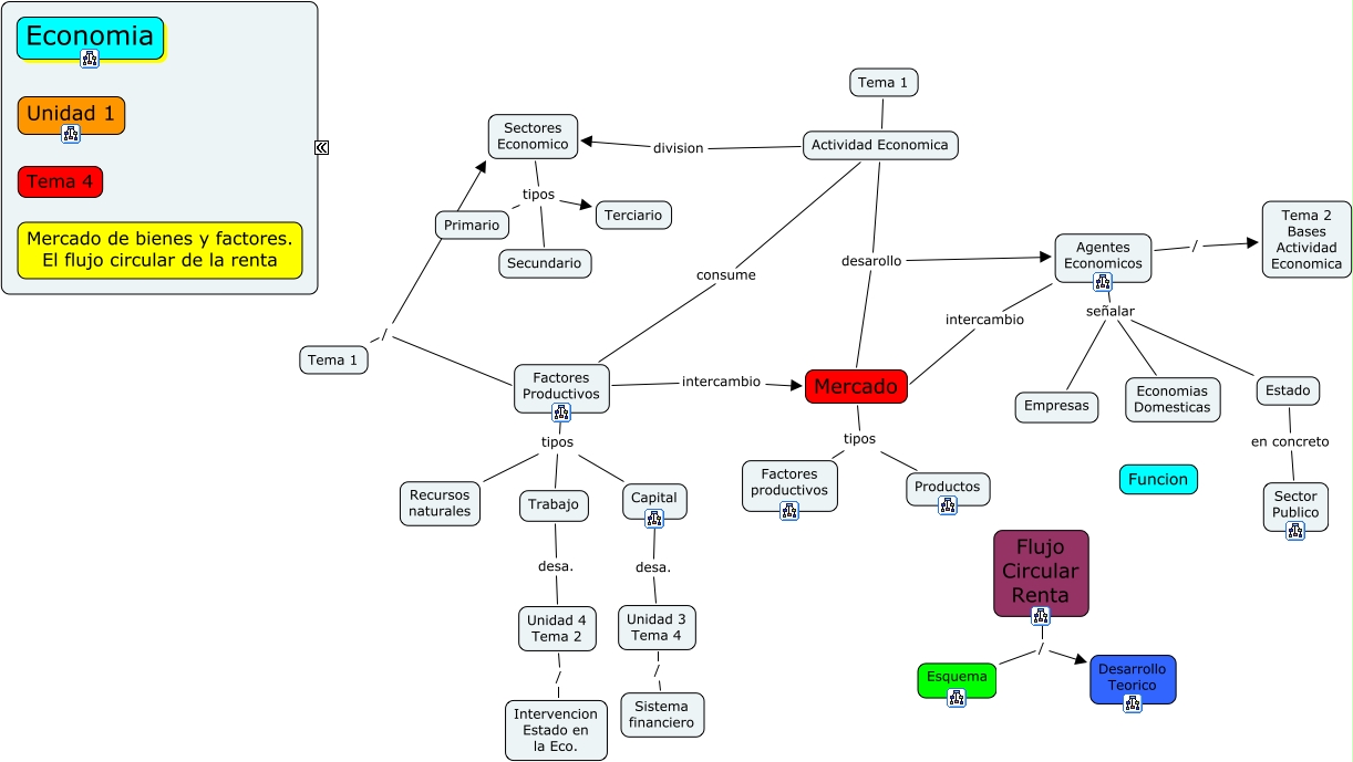
Este Cmap, tiene información relacionada con: Tema 4 Mercado y Flujo Circular Renta, Tema 1 / Sectores Economico, Mercado tipos Productos, Tema 1 Actividad Economica, Flujo Circular Renta / Esquema, Agentes Economicos / Tema 2 Bases Actividad Economica, Agentes Economicos señalar Empresas, Factores Productivos intercambio Mercado, Tema 1 / Factores Productivos, Actividad Economica division Sectores Economico, Agentes Economicos señalar Economias Domesticas, Factores Productivos tipos Recursos naturales, Estado en concreto Sector Publico, Trabajo desa. Unidad 4 Tema 2, Flujo Circular Renta / Desarrollo Teorico, Actividad Economica desarollo Agentes Economicos, Agentes Economicos señalar Estado, Actividad Economica desarollo Mercado, Sectores Economico tipos Primario, Unidad 3 Tema 4 / Sistema financiero, Unidad 4 Tema 2 / Intervencion Estado en la Eco.