WARNING:
JavaScript is turned OFF. None of the links on this concept map will
work until it is reactivated.
If you need help turning JavaScript On, click here.
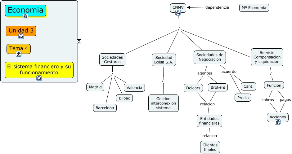
Este Cmap, tiene información relacionada con: CNMV, Sociedades Gestoras / Madrid, Funcion pagos Acciones, Sociedades Gestoras / Valencia, Sociedades de Negociacion acuerdo Precio, Servicio Compensacion y Liquidacion / Funcion, Mº Economia dependencia CNMV, Delears relacion Entidades financieras, Sociedades de Negociacion agentes Delears, CNMV / Servicio Compensacion y Liquidacion, CNMV / Sociedades Gestoras, Sociedad Bolsa S.A. / Gestion interconexion sistema, Brokers relacion Entidades financieras, Funcion cobros Acciones, Entidades financieras relacion Clientes finales, CNMV / Sociedad Bolsa S.A., CNMV / Sociedades de Negociacion, Sociedades de Negociacion acuerdo Cant., Sociedades Gestoras / Bilbao, Sociedades Gestoras / Barcelona, Sociedades de Negociacion agentes Brokers