WARNING:
JavaScript is turned OFF. None of the links on this concept map will
work until it is reactivated.
If you need help turning JavaScript On, click here.
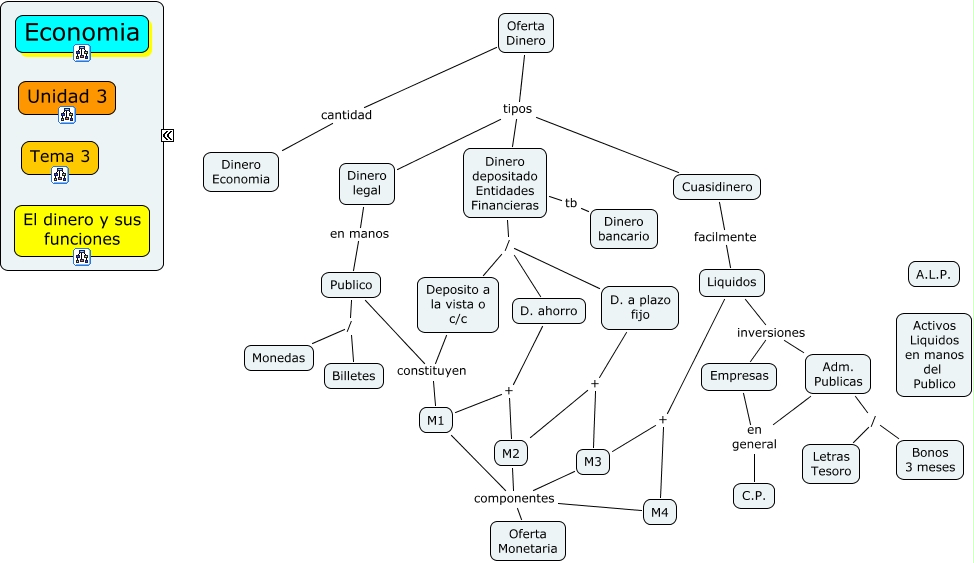
Este Cmap, tiene información relacionada con: Oferta dinero, Oferta Dinero cantidad Dinero Economia, M2 componentes Oferta Monetaria, D. a plazo fijo + M3, Dinero legal en manos Publico, Dinero depositado Entidades Financieras / D. ahorro, M1 + M2, M2 + M3, Oferta Dinero tipos Dinero legal, Liquidos inversiones Empresas, Oferta Dinero tipos Cuasidinero, M4 componentes Oferta Monetaria, Deposito a la vista o c/c constituyen M1, Cuasidinero facilmente Liquidos, M1 componentes Oferta Monetaria, Publico / Billetes, Liquidos inversiones Adm. Publicas, M3 componentes Oferta Monetaria, Adm. Publicas / Letras Tesoro, Dinero depositado Entidades Financieras / Deposito a la vista o c/c, Dinero depositado Entidades Financieras tb Dinero bancario