WARNING:
JavaScript is turned OFF. None of the links on this concept map will
work until it is reactivated.
If you need help turning JavaScript On, click here.
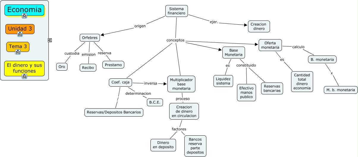
Este Cmap, tiene información relacionada con: Sistema financiero Bancos, Sistema financiero conceptos Coef. caja, Coef. caja determinacion B.C.E., Base Monetaria constituido Efectivo manos publico, Base Monetaria es Liquidez sistema, Orfebres custodia Oro, Orfebres reserva Prestamo, Coef. caja inversa Multiplicador base monetaria, Oferta monetaria es Cantidad total dinero economia, Base Monetaria constituido Reservas bancarias, Oferta monetaria calculo B. monetaria, Sistema financiero conceptos Oferta monetaria, Multiplicador base monetaria proceso Creacion de dinero en circulacion, Sistema financiero origen Orfebres, Sistema financiero ejer. Creacion dinero, B. monetaria x M. b. monetaria, Sistema financiero conceptos Base Monetaria, Orfebres emision Recibo, Coef. caja / Reservas/Depositos Bancarios, Creacion de dinero en circulacion factores Dinero en deposito, Sistema financiero conceptos Multiplicador base monetaria