WARNING:
JavaScript is turned OFF. None of the links on this concept map will
work until it is reactivated.
If you need help turning JavaScript On, click here.
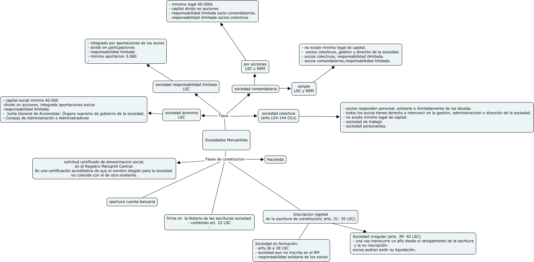
Este Cmap, tiene información relacionada con: escenario 1, sociedad colectiva (arts.124-144 CCo) ???? - socios responden personal, solidaría e ilimitadamente de las deudas - todos los socios tienes derecho a intervenir en la gestión, administracioón o dirección de la sociedad. - no existe minimo legal de capital. - sociedad de trabajo - sociedad personalista., Sociedades Mercantiles Fases de constitucion solicitud certificado de denominacion social, en el Registro Mercantil Central. Es una certificación acreditativa de que el nombre elegido para la sociedad no coincide con el de otra existente., sociedad responsabilidad limitada LSC ???? - integrado por aportaciones de los socios - divido en particpaciones - responsabilidad limitada - minimo aportacion 3.000 -, Sociedades Mercantiles Tipos sociedad responsabilidad limitada LSC, Sociedades Mercantiles Tipos sociedad colectiva (arts.124-144 CCo), simple LSC y RRM ???? - no existe minimo legal de capital. - socios colectivos, gestion y direción de la sociedad. - socios colectivos, responsabilidad ilimitada. - socios comandatarios,responsabilidad limitada., sociedad comandataria ???? simple LSC y RRM, Sociedades Mercantiles Tipos sociedad comandataria, Sociedades Mercantiles Fases de constitucion opertura cuenta bancaria, sociedad comandataria ???? por acciones LSC y RRM, Inscripcion registal de la escritura de constitución( arts. 31- 35 LSC) ???? Sociedad en formación: - arts.36 a 38 LSC - sociedad aun no inscrita en el RM - responsabilidad solidaria de los socios, Sociedades Mercantiles Fases de constitucion firma en la Notaria de las escrituras sociedad. - contenido art. 22 LSC -, Sociedades Mercantiles Tipos sociedad anonima LSC, Sociedades Mercantiles Fases de constitucion Inscripcion registal de la escritura de constitución( arts. 31- 35 LSC), sociedad anonima LSC ???? - capital social minimo 60.000 -divido en acciones, integrado aportaciones socios -responsabilidad limitada. - Junta General de Accionistas: Órgano supremo de gobierno de la sociedad. - Consejo de Administración o Administradores, por acciones LSC y RRM ???? - minomo legal 60.000e - capital divido en acciones - responsabilidad limitada socio comandatarios. . responsabilidad ilimitada socios colectivos, Sociedades Mercantiles Fases de constitucion Hacienda, Inscripcion registal de la escritura de constitución( arts. 31- 35 LSC) ???? Sociedad irregular (arts. 39- 40 LSC) - una vez transcurre un año desde el otorgamiento de la escrtiura y la no inscripción. socios podran pedir su liquidación.