WARNING:
JavaScript is turned OFF. None of the links on this concept map will
work until it is reactivated.
If you need help turning JavaScript On, click here.
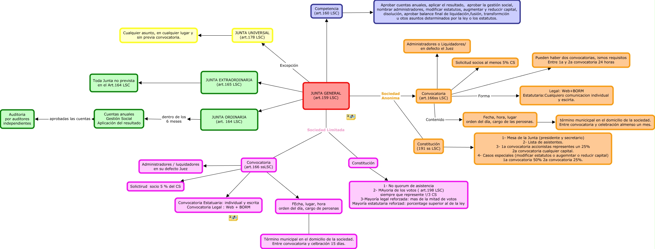
Este Cmap, tiene información relacionada con: Mapa Sociedades 4, Convocatoria (art.166ss LSC) ???? Solicitud socios al menos 5% CS, FEcha, lugar, hora orden del día, cargo de perosnas ???? Término municipal en el domicilio de la sociedad. Entre convocatoria y celbración 15 días., Convocatoria (art.166ss LSC) ???? Administradores o Liquidadores/ en defecto el Juez, JUNTA GENERAL (art.159 LSC) ???? Competencia (art.160 LSC), Convocatoria (art.166 ssLSC) ???? Administradores / luquidadores en su defecto Juez, JUNTA GENERAL (art.159 LSC) ???? JUNTA EXTRAORDINARIA (art.165 LSC), JUNTA ORDINARIA (art. 164 LSC) dentro de los 6 meses Cuentas anuales Gestión Social Aplicación del resultado, JUNTA GENERAL (art.159 LSC) Sociedad Limitada Convocatoria (art.166 ssLSC), JUNTA GENERAL (art.159 LSC) Sociedad Anonima Convocatoria (art.166ss LSC), Fecha, hora, lugar orden del día, cargo de las perosnas. ???? término municicpal en el domicilio de la sociedad. Entre convocatoria y celebración almenso un mes., Competencia (art.160 LSC) ???? Aprobar cuentas anuales, aplicar el resultado, aprobar la gestión social, nombrar administradores, modificar estatutos, augmentar y reduccir capital, disolución, aprobar balance final de liquidación,fusión, transformción u otos asuntos determinados por la ley o los estatutos., Constitución (191 ss LSC) ???? 1- Mesa de la Junta (presidente y secretario) 2- Lista de asistentes. 3- 1a convocatoria accionistas representes un 25% 2a convocatoria cualquier capital. 4- Casos especiales (modificar estatutos o augemntar o reducir capital) 1a convocatoria 50% 2a convocatoria 25%., Convocatoria (art.166 ssLSC) ???? Solictirud socio 5 % del CS, JUNTA GENERAL (art.159 LSC) Sociedad Anonima Constitución (191 ss LSC), JUNTA GENERAL (art.159 LSC) Excepción JUNTA UNIVERSAL (art.178 LSC), Convocatoria (art.166ss LSC) Forma Legal: Web+BORM Estatutaria:Cualquiero comunicacion individual y escirta., JUNTA GENERAL (art.159 LSC) Sociedad Limitada Constitución, Convocatoria (art.166ss LSC) Contenido Fecha, hora, lugar orden del día, cargo de las perosnas., Convocatoria (art.166 ssLSC) ???? Convocatoria Estatuaria: individual y escrita Convocatoria Legal : Web + BORM, Convocatoria (art.166 ssLSC) ???? FEcha, lugar, hora orden del día, cargo de perosnas