WARNING:
JavaScript is turned OFF. None of the links on this concept map will
work until it is reactivated.
If you need help turning JavaScript On, click here.
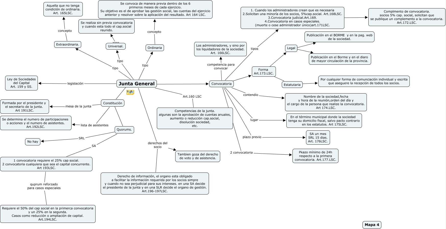
Este Cmap, tiene información relacionada con: caso practica cuatro, Convocatoria lugar En el término municipal donde la sociedad tenga su domicilio fiscal, salvo pacto contrario en los estatutos. Art 175LSC., Convocatoria 2 convocatoria Pkazo mínimo de 24h respecto a la primera convocatoria. Art.177.LSC., Convocatoria competencia para convocar Los administradores, y sino por los liquidadores de la sociedad. Art. 166LSC., Junta General ???? Convocatoria, Quorums. SRL No hay, Ordinaria concepto Se convoca de manera previa dentro de los 6 primeros meses de cada ejercicio. Su objetivo es el de aprobar las gestión social, las cuentas del ejercicio anterior y resolver sobre la aplicación del resultado. Art 164 LSC., 1 convocatoria requiere el 25% cap social. 2 convocatoria cualquiera que sea el capital concurrente. Art 193LSC. quprum reforzado para casos especiales Requiere el 50% del cap social en la primerca convocatoria y un 25% en la segunda. Casos como reducción o ampliación de capital. Art.194LSC., Junta General derechos del socio Tambien goza del derecho de voto y de asistencia., Junta General legislación Ley de Sociedades del Capital Art. 159 y SS., Junta General tipo Ordinaria, Extraordinaria. concepto Aquella que no tenga condición de ordinaria. Art. 165LSC., Junta General tipo Universal., Junta General derechos del socio Derecho de información, el organo esta obligado a facilitar la información requerida por los socios simpre y cuando no sea perjudicial para sus intereses. en una SA decide el presidente de la junta y en una SLR decide el organo de gestión. Art.196-197LSC., Forma Art.173.LSC. ???? Estatutaria, Quorums. SA 1 convocatoria requiere el 25% cap social. 2 convocatoria cualquiera que sea el capital concurrente. Art 193LSC., Estatutaria ???? Por cualquier forma de comunciación individual y escrita que aseguere la recepción de todos los socios., 1. Cuando los administradores crean que es necesaria 2.Solicitan una minoría de los socios, 5%cap.social. Art.168LSC. 3.Convocatoria judicial.Art.169. 4.Convocatoria en casos especiales. (muerte o cese administrador único)art.171LSC. ???? Complmento de convocatoria. socios 5% cap. social, solicitan que se publique un complemento a la convocatoria. Art.172.LSC., Forma Art.173.LSC. ???? Legal, Constitución ???? Quorums., Legal ???? Publicación en el Borme y en el diaro de mayor circulación de la provincia.