WARNING:
JavaScript is turned OFF. None of the links on this concept map will
work until it is reactivated.
If you need help turning JavaScript On, click here.
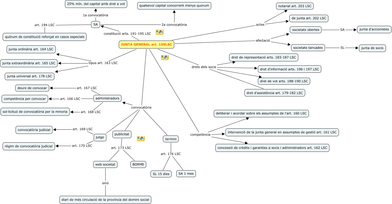
Este Cmap, tiene información relacionada con: Mapa conceptual 4, JUNTA GENERAL art. 159LSC afectació societats tancades, JUNTA GENERAL art. 159LSC competència concessió de crèdits i garanties a socis i administradors art. 162 LSC, jutge art. 170 LSC règim de convocatòria judicial, JUNTA GENERAL art. 159LSC competència deliberar i acordar sobre els assumptes de l'art. 160 LSC, SA art. 194 LSC quòrum de constitució reforçat en casos especials, JUNTA GENERAL art. 159LSC drets dels socis dret de vot arts. 188-190 LSC, societats obertes SA junta d'accionistes, administradors art. 167 LSC deure de convocar, JUNTA GENERAL art. 159LSC constitució arts. 191-195 LSC SA, JUNTA GENERAL art. 159LSC tipus art. 163 LSC junta extraordinària art. 165 LSC, JUNTA GENERAL art. 159LSC drets dels socis dret de representació arts. 183-187 LSC, JUNTA GENERAL art. 159LSC convocatòria jutge, publicitat art. 173 LSC BORME, JUNTA GENERAL art. 159LSC drets dels socis dret d'informació arts. 196 i 197 LSC, web societat sinó diari de més circulació de la província del domini social, societats tancades SL junta de socis, JUNTA GENERAL art. 159LSC afectació societats obertes, administradors art. 166 LSC competència per convocar, termini art. 176 LSC SL 15 dies, JUNTA GENERAL art. 159LSC actes de junta art. 202 LSC