WARNING:
JavaScript is turned OFF. None of the links on this concept map will
work until it is reactivated.
If you need help turning JavaScript On, click here.
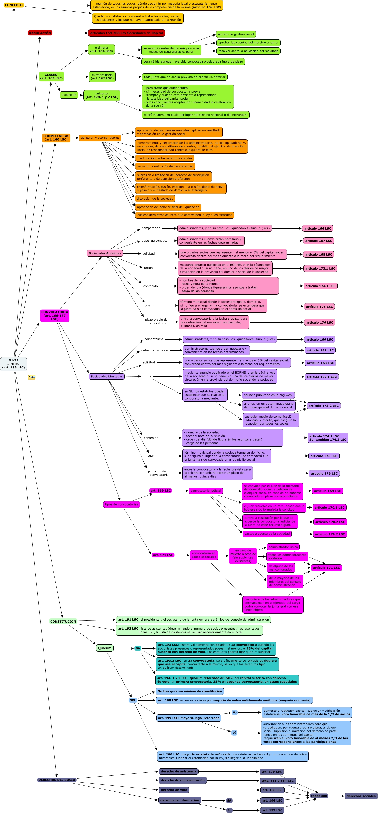
Este Cmap, tiene información relacionada con: QUART CMAP, Quórum SRL art. 199 LSC: mayoría legal reforzada, se convoca por el juez de lo mercanti del domicilio social, a petición de cualquier socio, en caso de no haberse convocado en plazo correspondiente artículo 169 LSC, en SL, los estatutos pueden establecer que se realice la convocatoria mediante: cualquier medio de comunicación, individual y escrito, que asegure la recepción por todos los socios, en SL, los estatutos pueden establecer que se realice la convocatoria mediante: anuncio en un determinado diario del municipio del domicilio social, Sociedades Limitadas solicitud uno o varios socios que representen, al menos el 5% del capital social. convocada dentro del mes siguiente a la fecha del requerimiento, Sociedades Anónimas solicitud uno o varios socios que representen, al menos el 5% del capital social. convocada dentro del mes siguiente a la fecha del requerimiento, art. 196 LSC todos son derechos sociales, Sociedades Limitadas lugar término municipal donde la socieda tenga su domicilio. si no figura el lugar en la convocatoria, se entenderá que la junta ha sido convocada en el domicilio social, Sociedades Limitadas competencia administradores, y en su caso, los liquidadores (sino, el juez), derecho de voto art. 188 LSC, deliberar y acordar sobre: cualesquiera otros asuntos que determinen la ley o los estatutos, art. 179 LSC todos son derechos sociales, derecho de asistencia art. 179 LSC, administrador único artículo 171 LSC, JUNTA GENERAL (art. 159 LSC) CONVOCATORIA (art. 166-177 LSC) tipos de convocatorias, cualquiera de los administradores que permanezcan en el ejercicio del cargo podrá convocar la junta gral con ese único objeto artículo 171 LSC, anuncio en un determinado diario del municipio del domicilio social artículo 173.2 LSC, anuncio publicado en la pág web. artículo 173.2 LSC, convocatoria en casos especiales en caso de muerte o cese de (sin suplentes existentes) de la mayoría de los miembros del consejo de administración, de alguno de los mancomunados artículo 171 LSC