WARNING:
JavaScript is turned OFF. None of the links on this concept map will
work until it is reactivated.
If you need help turning JavaScript On, click here.
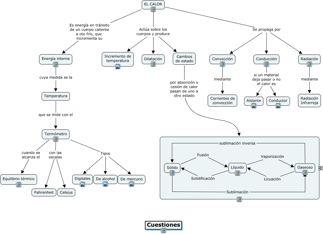
Este Cmap, tiene información relacionada con: Calor y temperatura, EL CALOR Actúa sobre los cuerpos y produce Cambios de estado, EL CALOR Actúa sobre los cuerpos y produce Dilatación, Sólido Fusión Líquido, EL CALOR Se propaga por Conducción, Líquido Solidificación Sólido, Cambios de estado por absorción o cesión de calor pasan de uno a otro estado Cambios de estado, Convección mediante Corrientes de convección, Termómetro cuando se alcanza el Equilibrio térmico, Termómetro con las escalas Fahrenheit, Termómetro con las escalas Celsius, EL CALOR Se propaga por Convección, Conducción si un material deja pasar o no el calor es Conductor, Sólido Sublimación Gaseoso, EL CALOR Actúa sobre los cuerpos y produce Incremento de temperatura, Radiación mediante Radiación Infrarroja, Conducción si un material deja pasar o no el calor es Aislante, Gaseoso Licuación Líquido, Energía interna cuya medida es la Temperatura, Gaseoso sublimación inversa Sólido, Termómetro Tipos De alcohol