WARNING:
JavaScript is turned OFF. None of the links on this concept map will
work until it is reactivated.
If you need help turning JavaScript On, click here.
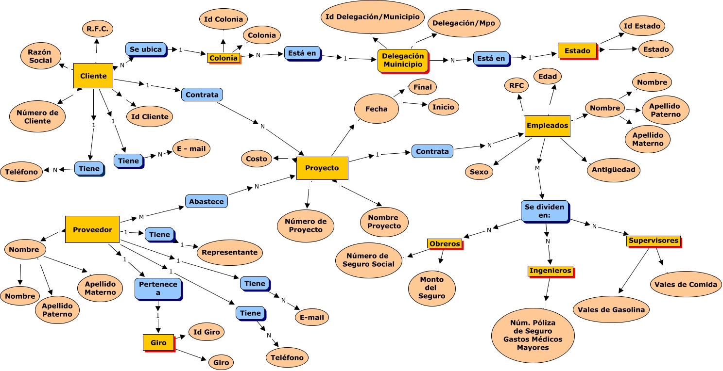
Este Cmap, tiene información relacionada con: Practica3 BaseDatos, Proyecto Fecha, Empleados M Se dividen en:, Proyecto 1 Contrata, Giro Giro, Nombre Apellido Materno, Proyecto Número de Proyecto, Proyecto Nombre Proyecto, Giro Id Giro, Proyecto Costo, Empleados Edad, Está en 1 Delegación Muinicipio, Se dividen en: N Obreros, Tiene N Teléfono, Colonia Id Colonia, Nombre Nombre, Empleados Antigüedad, Cliente Id Cliente, Proveedor 1 Tiene, Tiene N E-mail, Contrata N Proyecto