WARNING:
JavaScript is turned OFF. None of the links on this concept map will
work until it is reactivated.
If you need help turning JavaScript On, click here.
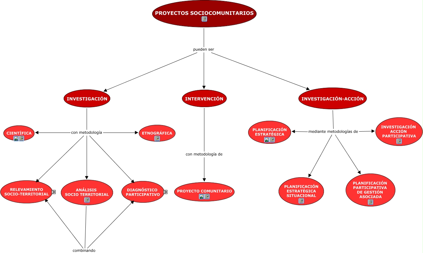
Este Cmap, tiene información relacionada con: Proyectos sociocomunitarios, DIAGNÓSTICO PARTICIPATIVO aplicado como ANÁLISIS FODA, INVESTIGACIÓN con metodología ANÁLISIS SOCIO TERRITORIAL, INVESTIGACIÓN con metodología ETNOGRÁFICA, INVESTIGACIÓN-ACCIÓN mediante metodologías de PLANIFICACIÓN ESTRATÉGICA, RELEVAMIENTO SOCIO-TERRITORIAL aplicado como ILPES (CEPAL), RELEVAMIENTO SOCIO-TERRITORIAL aplicado como CAPITAL SINERGÉTICO, DIAGNÓSTICO PARTICIPATIVO aplicado como ÁRBOL DE PROBLEMAS, PROYECTOS SOCIOCOMUNITARIOS pueden ser INTERVENCIÓN, INVESTIGACIÓN con metodología DIAGNÓSTICO PARTICIPATIVO, INTERVENCIÓN con metodología de PROYECTO COMUNITARIO, INVESTIGACIÓN-ACCIÓN mediante metodologías de PLANIFICACIÓN PARTICIPATIVA DE GESTIÓN ASOCIADA, INVESTIGACIÓN-ACCIÓN mediante metodologías de INVESTIGACIÓN ACCIÓN PARTICIPATIVA, ANÁLISIS SOCIO TERRITORIAL combinando DIAGNÓSTICO PARTICIPATIVO, INVESTIGACIÓN con metodología CIENTÍFICA, PROYECTOS SOCIOCOMUNITARIOS pueden ser INVESTIGACIÓN-ACCIÓN, PROYECTOS SOCIOCOMUNITARIOS pueden ser INVESTIGACIÓN, INVESTIGACIÓN con metodología RELEVAMIENTO SOCIO-TERRITORIAL, INVESTIGACIÓN-ACCIÓN mediante metodologías de PLANIFICACIÓN ESTRATÉGICA SITUACIONAL, ANÁLISIS SOCIO TERRITORIAL combinando ????