WARNING:
JavaScript is turned OFF. None of the links on this concept map will
work until it is reactivated.
If you need help turning JavaScript On, click here.
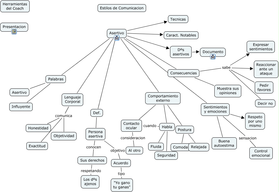
Este Cmap, tiene información relacionada con: Estilos comunicativos Asertivo, Dºs asertivos Documento, Palabras Asertivo, Sentimientos y emociones Buena autoestima, Asertivo Palabras, Lenguaje Corporal comunica Honestidad, Asertivo Tecnicas, Consecuencias sabe Pedir favores, Postura Relajada, Consecuencias sabe Expresar sentimientos, Contacto ocular consideracion Al otro, Asertivo Consecuencias, Sentimientos y emociones Respeto por uno mismo, Asertivo Comportamiento externo, Comportamiento externo Habla, Consecuencias sabe Reaccionar ante un ataque, Acuerdo tipo "Yo gano tu ganas", Palabras Influyente, Asertivo Caract. Notables, Sus derechos respetando Los dºs ajenos, Postura Comoda