WARNING:
JavaScript is turned OFF. None of the links on this concept map will
work until it is reactivated.
If you need help turning JavaScript On, click here.
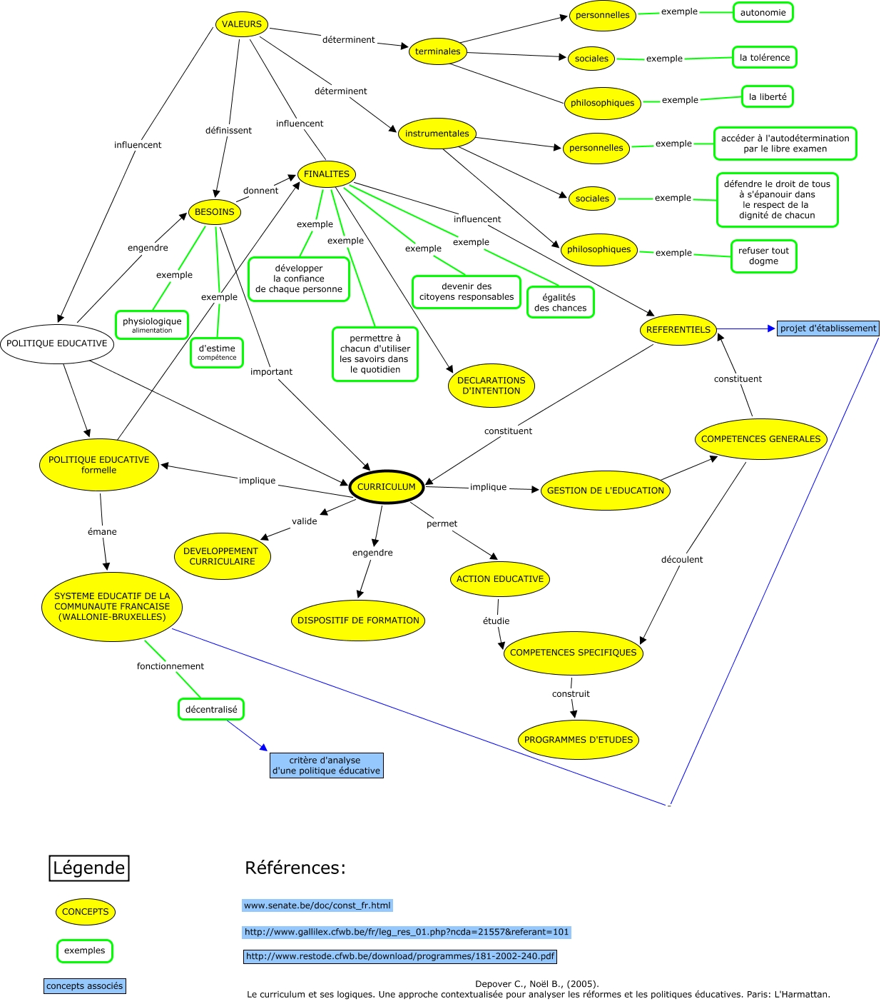
Cette carte de concepts créée avec IHMC CmapTools traite de: curricula a, POLITIQUE EDUCATIVE ???? CURRICULUM, POLITIQUE EDUCATIVE formelle émane SYSTEME EDUCATIF DE LA COMMUNAUTE FRANCAISE (WALLONIE-BRUXELLES), CURRICULUM implique GESTION DE L'EDUCATION, instrumentales ???? philosophiques, BESOINS exemple d'estime compétence, FINALITES exemple égalités des chances, sociales exemple défendre le droit de tous à s'épanouir dans le respect de la dignité de chacun, terminales ???? sociales, COMPETENCES SPECIFIQUES construit PROGRAMMES D'ETUDES, FINALITES exemple permettre à chacun d'utiliser les savoirs dans le quotidien, sociales exemple la tolérence, instrumentales ???? sociales, REFERENTIELS ???? projet d'établissement, CURRICULUM permet ACTION EDUCATIVE, BESOINS exemple physiologique alimentation, personnelles exemple accéder à l'autodétermination par le libre examen, CURRICULUM valide DEVELOPPEMENT CURRICULAIRE, COMPETENCES GENERALES découlent COMPETENCES SPECIFIQUES, BESOINS important CURRICULUM, FINALITES ???? DECLARATIONS D'INTENTION