WARNING:
JavaScript is turned OFF. None of the links on this concept map will
work until it is reactivated.
If you need help turning JavaScript On, click here.
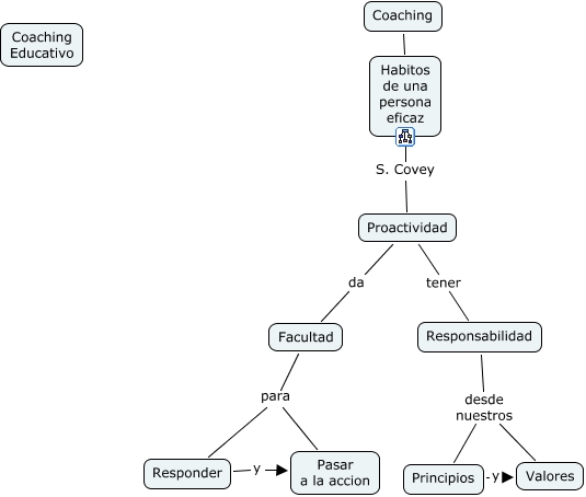
Este Cmap, tiene información relacionada con: Coaching Habitos Persona Eficaz Proactividad, Facultad para Responder, Habitos de una persona eficaz S. Covey Proactividad, Principios y Valores, Responder y Pasar a la accion, Responsabilidad desde nuestros Valores, Facultad para Pasar a la accion, Proactividad da Facultad, Coaching Habitos de una persona eficaz, Proactividad tener Responsabilidad, Responsabilidad desde nuestros Principios