IHMC Public Cmaps (2)

        EcoAula
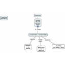
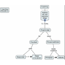
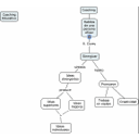
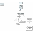
            Coach
                Que es el coaching
                Habito Covey

                    Coaching Habitos Persona Eficaz Comprender Comprendido.cmap
                    Coaching Habitos Persona Eficaz Fin Mente.cmap
                    Coaching Habitos Persona Eficaz Ganar Ganar.cmap
                    Coaching Habitos Persona Eficaz Primero lo Primero.cmap
                    Coaching Habitos Persona Eficaz Proactividad.cmap
                    Coaching Habitos Persona Eficaz Sinergizar.cmap
                    Coaching Habitos Persona Mejora Constante.cmap