WARNING:
JavaScript is turned OFF. None of the links on this concept map will
work until it is reactivated.
If you need help turning JavaScript On, click here.
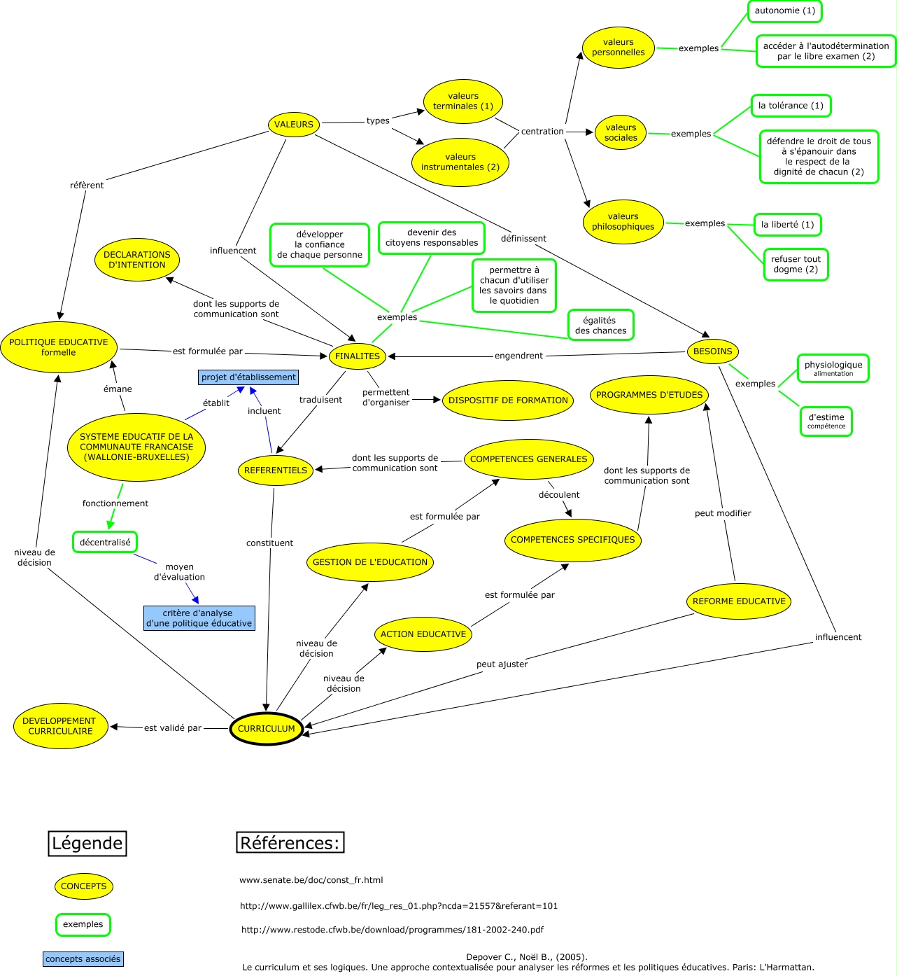
Cette carte de concepts créée avec IHMC CmapTools traite de: curricula b, REFORME EDUCATIVE peut ajuster CURRICULUM, COMPETENCES GENERALES découlent COMPETENCES SPECIFIQUES, valeurs personnelles exemples autonomie (1), valeurs terminales (1) centration valeurs philosophiques, BESOINS exemples physiologique alimentation, GESTION DE L'EDUCATION est formulée par COMPETENCES GENERALES, valeurs personnelles exemples accéder à l'autodétermination par le libre examen (2), REFORME EDUCATIVE peut modifier PROGRAMMES D'ETUDES, FINALITES dont les supports de communication sont DECLARATIONS D'INTENTION, FINALITES exemples développer la confiance de chaque personne, SYSTEME EDUCATIF DE LA COMMUNAUTE FRANCAISE (WALLONIE-BRUXELLES) fonctionnement décentralisé, valeurs instrumentales (2) centration valeurs personnelles, valeurs philosophiques exemples refuser tout dogme (2), REFERENTIELS incluent projet d'établissement, FINALITES exemples égalités des chances, COMPETENCES GENERALES dont les supports de communication sont REFERENTIELS, FINALITES exemples permettre à chacun d'utiliser les savoirs dans le quotidien, VALEURS types valeurs instrumentales (2), FINALITES traduisent REFERENTIELS, FINALITES permettent d'organiser DISPOSITIF DE FORMATION