WARNING:
JavaScript is turned OFF. None of the links on this concept map will
work until it is reactivated.
If you need help turning JavaScript On, click here.
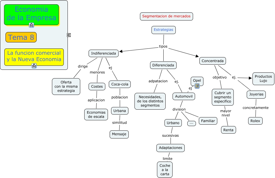
Este Cmap, tiene información relacionada con: F comercial Segmentacion Estrategias, Diferenciada ej. Automovil, Automovil division ..., Concentrada ej. Productos Lujo, Indiferenciada ej Coca-cola, Urbano sucesivas Adaptaciones, Coca-cola poblacion Urbana, Concentrada objetivo Cubrir un segmento especifico, Estrategias tipos Concentrada, Indiferenciada menores Costes, Estrategias tipos Indiferenciada, Diferenciada adpatacion Necesidades, de los distintos segmentos, Urbana similitud Mensaje, Indiferenciada dirige Oferta con la misma estrategia, Cubrir un segmento especifico mayor nivel Renta, Concentrada ej. Joyerias, Adaptaciones limite Coche a la carta, Costes aplicacion Economias de escala, Estrategias tipos Diferenciada, Automovil division Familiar, Joyerias concretamente Rolex