WARNING:
JavaScript is turned OFF. None of the links on this concept map will
work until it is reactivated.
If you need help turning JavaScript On, click here.
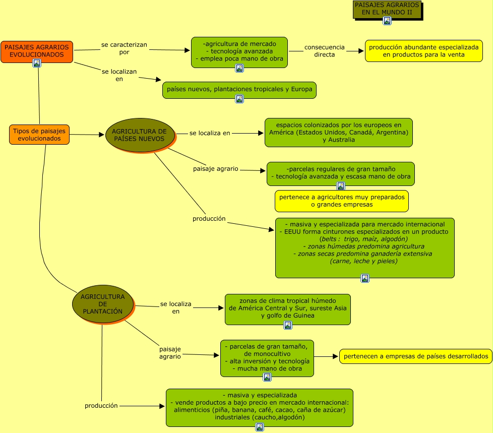
Este Cmap, tiene información relacionada con: Paisajes agrarios evolucionados, AGRICULTURA DE PAÍSES NUEVOS se localiza en espacios colonizados por los europeos en América (Estados Unidos, Canadá, Argentina) y Australia, AGRICULTURA DE PAÍSES NUEVOS paisaje agrario -parcelas regulares de gran tamaño - tecnología avanzada y escasa mano de obra, AGRICULTURA DE PLANTACIÓN paisaje agrario - parcelas de gran tamaño, de monocultivo - alta inversión y tecnología - mucha mano de obra, AGRICULTURA DE PLANTACIÓN se localiza en zonas de clima tropical húmedo de América Central y Sur, sureste Asia y golfo de Guinea, AGRICULTURA DE PLANTACIÓN producción - masiva y especializada - vende productos a bajo precio en mercado internacional: alimenticios (piña, banana, café, cacao, caña de azúcar) industriales (caucho,algodón), -agricultura de mercado - tecnología avanzada - emplea poca mano de obra consecuencia directa producción abundante especializada en productos para la venta, PAISAJES AGRARIOS EVOLUCIONADOS se caracterizan por -agricultura de mercado - tecnología avanzada - emplea poca mano de obra, -parcelas regulares de gran tamaño - tecnología avanzada y escasa mano de obra ???? pertenece a agricultores muy preparados o grandes empresas, - parcelas de gran tamaño, de monocultivo - alta inversión y tecnología - mucha mano de obra ???? pertenecen a empresas de países desarrollados, PAISAJES AGRARIOS EVOLUCIONADOS se localizan en países nuevos, plantaciones tropicales y Europa, AGRICULTURA DE PAÍSES NUEVOS producción - masiva y especializada para mercado internacional - EEUU forma cinturones especializados en un producto (belts: trigo, maíz, algodón) - zonas húmedas predomina agricultura - zonas secas predomina ganadería extensiva (carne, leche y pieles), Tipos de paisajes evolucionados ???? AGRICULTURA DE PLANTACIÓN, PAISAJES AGRARIOS EVOLUCIONADOS ???? Tipos de paisajes evolucionados, Tipos de paisajes evolucionados ???? AGRICULTURA DE PAÍSES NUEVOS