WARNING:
JavaScript is turned OFF. None of the links on this concept map will
work until it is reactivated.
If you need help turning JavaScript On, click here.
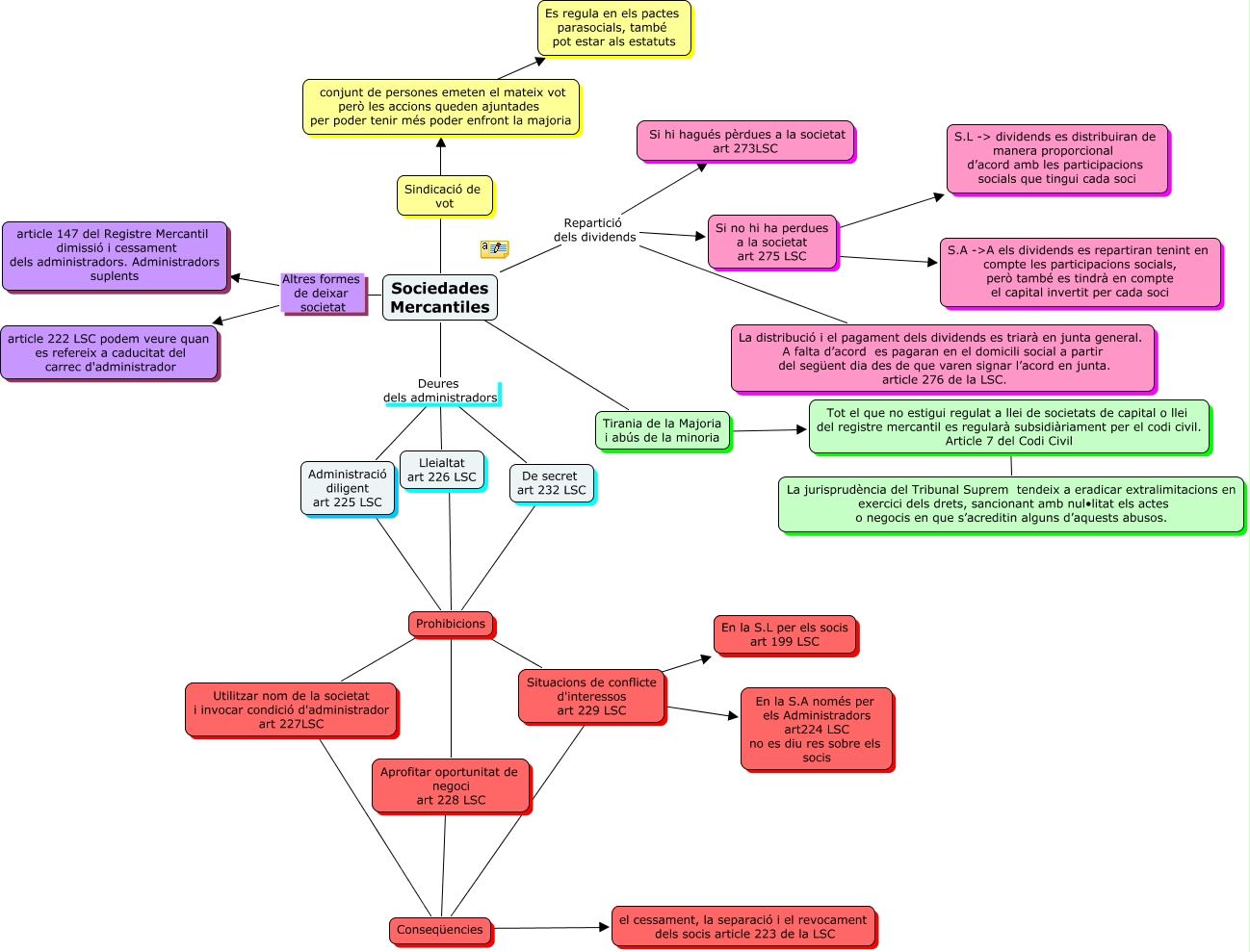
Este Cmap, tiene información relacionada con: Escenari 6, Sociedades Mercantiles Repartició dels dividends Si no hi ha perdues a la societat art 275 LSC, Sociedades Mercantiles Altres formes de deixar societat article 222 LSC podem veure quan es refereix a caducitat del carrec d'administrador, Aprofitar oportunitat de negoci art 228 LSC ???? Conseqüencies, Conseqüencies ???? el cessament, la separació i el revocament dels socis article 223 de la LSC, Sociedades Mercantiles Deures dels administradors Administració diligent art 225 LSC, Situacions de conflicte d'interessos art 229 LSC ???? En la S.L per els socis art 199 LSC, Lleialtat art 226 LSC ???? Prohibicions, Sociedades Mercantiles Repartició dels dividends Si hi hagués pèrdues a la societat art 273LSC, Si no hi ha perdues a la societat art 275 LSC ???? S.A ->A els dividends es repartiran tenint en compte les participacions socials, però també es tindrà en compte el capital invertit per cada soci, Prohibicions ???? Utilitzar nom de la societat i invocar condició d'administrador art 227LSC, Prohibicions ???? Aprofitar oportunitat de negoci art 228 LSC, Prohibicions ???? Situacions de conflicte d'interessos art 229 LSC, Sociedades Mercantiles ???? conjunt de persones emeten el mateix vot però les accions queden ajuntades per poder tenir més poder enfront la majoria, Situacions de conflicte d'interessos art 229 LSC ???? En la S.A només per els Administradors art224 LSC no es diu res sobre els socis, Situacions de conflicte d'interessos art 229 LSC ???? Conseqüencies, Administració diligent art 225 LSC ???? Prohibicions, Sociedades Mercantiles ???? Tirania de la Majoria i abús de la minoria, Sociedades Mercantiles Altres formes de deixar societat article 147 del Registre Mercantil dimissió i cessament dels administradors. Administradors suplents, Si no hi ha perdues a la societat art 275 LSC ???? S.L -> dividends es distribuiran de manera proporcional d’acord amb les participacions socials que tingui cada soci, Sociedades Mercantiles Deures dels administradors De secret art 232 LSC