IHMC Public Cmaps (2)

        FOL2012_2013
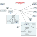
        Objetivo Encontrar un Trabajo 2013-4-16

            Recursos
            Demanda Empleo Valoracion Empresas.cmap
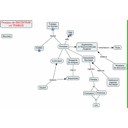
            Proceso Encontrar Trabajo.cmap
            Proceso Encontrar Trabajo Anidada.cmap
            Proceso Encontrar Trabajo Recursos Carta Presentacion.cmap
            Proceso Encontrar Trabajo Recursos Carta Presentacion Documento.cmap
            Proceso Encontrar Trabajo Recursos Carta Presentacion Ejemplo.cmap
            Proceso Encontrar Trabajo Recursos Curriculum.cmap
            Proceso Encontrar Trabajo Recursos Curriculum Contenido.cmap
            Proceso Encontrar Trabajo Recursos Curriculum Ejemplo.cmap
            Proceso Encontrar Trabajo Recursos Curriculum Presentacion.cmap
            Proceso Encontrar Trabajo Recursos Entrevistas.cmap
            Proceso Encontrar Trabajo Recursos Entrevistas Objetivo.cmap
            Proceso Encontrar Trabajo Recursos Entrevistas Preguntas Frecuentes.cmap
            Proceso Encontrar Trabajo Recursos Fuentes.cmap
            Proceso Encontrar Trabajo Recursos Fuentes Bibliograficas.cmap
            Proceso Encontrar Trabajo Recursos Fuentes ETT.cmap
            Proceso Encontrar Trabajo Recursos Fuentes Internet Direcciones.cmap
            Proceso Encontrar Trabajo Recursos Fuentes Prensa Ejemplo.cmap
            Proceso Encontrar Trabajo Recursos Fuentes Redes Sociales Perfiles Direcciones.cmap
            Proceso Encontrar Trabajo Recursos Pruebas Test.cmap
            Proceso Encontrar Trabajo Recursos Pruebas Test Recomendaciones.cmap
            Proceso Encontrar Trabajo Recursos Trabajar Europa.cmap
            Proceso Encontrar Trabajo Recursos Trabajar Europa EURES.cmap
            Referencia.cmap