WARNING:
JavaScript is turned OFF. None of the links on this concept map will
work until it is reactivated.
If you need help turning JavaScript On, click here.
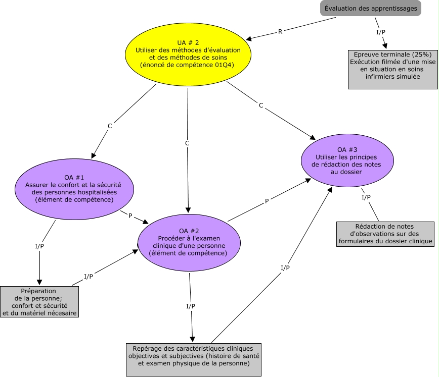
Cette carte de concepts créée avec IHMC CmapTools traite de: UA_2, OA #2 Procéder à l'examen clinique d'une personne (élément de compétence) P OA #3 Utiliser les principes de rédaction des notes au dossier, OA #3 Utiliser les principes de rédaction des notes au dossier I/P Rédaction de notes d'observations sur des formulaires du dossier clinique, UA # 2 Utiliser des méthodes d'évaluation et des méthodes de soins (énoncé de compétence 01Q4) C OA #3 Utiliser les principes de rédaction des notes au dossier, OA #2 Procéder à l'examen clinique d'une personne (élément de compétence) I/P Repérage des caractéristiques cliniques objectives et subjectives (histoire de santé et examen physique de la personne), Repérage des caractéristiques cliniques objectives et subjectives (histoire de santé et examen physique de la personne) I/P OA #3 Utiliser les principes de rédaction des notes au dossier, Préparation de la personne; confort et sécurité et du matériel nécesaire I/P ????, UA # 2 Utiliser des méthodes d'évaluation et des méthodes de soins (énoncé de compétence 01Q4) C OA #2 Procéder à l'examen clinique d'une personne (élément de compétence), OA #1 Assurer le confort et la sécurité des personnes hospitalisées (élément de compétence) P OA #2 Procéder à l'examen clinique d'une personne (élément de compétence), UA # 2 Utiliser des méthodes d'évaluation et des méthodes de soins (énoncé de compétence 01Q4) C OA #1 Assurer le confort et la sécurité des personnes hospitalisées (élément de compétence), OA #1 Assurer le confort et la sécurité des personnes hospitalisées (élément de compétence) I/P Préparation de la personne; confort et sécurité et du matériel nécesaire, Évaluation des apprentissages I/P Epreuve terminale (25%) Exécution filmée d'une mise en situation en soins infirmiers simulée