WARNING:
JavaScript is turned OFF. None of the links on this concept map will
work until it is reactivated.
If you need help turning JavaScript On, click here.
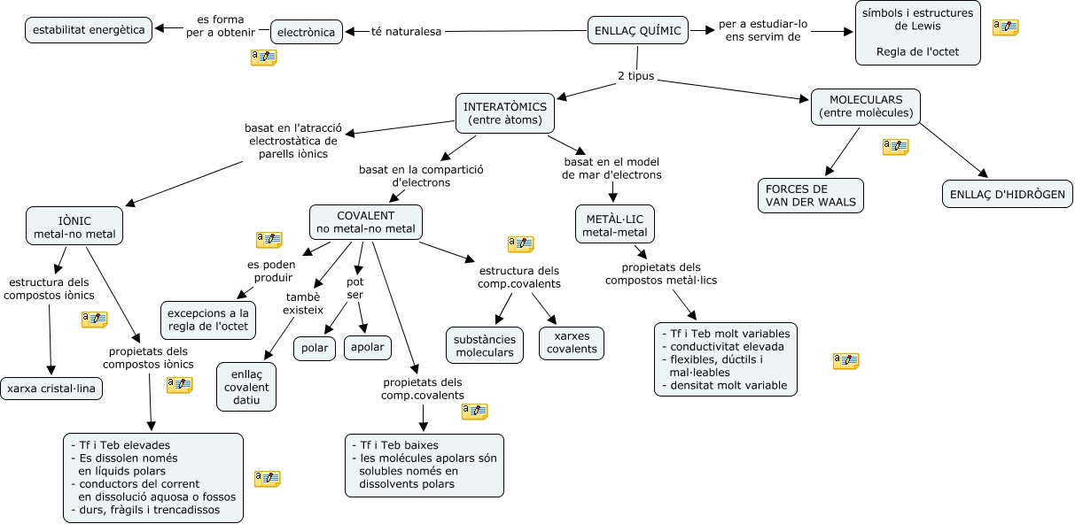
Aquest mapa conceptual conté informació relacionada amb: TASCA 2, COVALENT no metal-no metal estructura dels comp.covalents xarxes covalents, IÒNIC metal-no metal propietats dels compostos iònics - Tf i Teb elevades - Es dissolen només en líquids polars - conductors del corrent en dissolució aquosa o fossos - durs, fràgils i trencadissos, COVALENT no metal-no metal pot ser polar, COVALENT no metal-no metal propietats dels comp.covalents - Tf i Teb baixes - les molécules apolars són solubles només en dissolvents polars, ENLLAÇ QUÍMIC 2 tipus INTERATÒMICS (entre àtoms), COVALENT no metal-no metal es poden produir excepcions a la regla de l'octet, IÒNIC metal-no metal estructura dels compostos iònics xarxa cristal·lina, INTERATÒMICS (entre àtoms) basat en el model de mar d'electrons METÀL·LIC metal-metal, MOLECULARS (entre molècules) ENLLAÇ D'HIDRÒGEN, COVALENT no metal-no metal estructura dels comp.covalents substàncies moleculars, ENLLAÇ QUÍMIC té naturalesa electrònica, electrònica es forma per a obtenir estabilitat energètica, COVALENT no metal-no metal pot ser apolar, INTERATÒMICS (entre àtoms) basat en la compartició d'electrons COVALENT no metal-no metal, MOLECULARS (entre molècules) ???? FORCES DE VAN DER WAALS, ENLLAÇ QUÍMIC per a estudiar-lo ens servim de símbols i estructures de Lewis Regla de l'octet, COVALENT no metal-no metal tambè existeix enllaç covalent datiu, METÀL·LIC metal-metal propietats dels compostos metàl·lics - Tf i Teb molt variables - conductivitat elevada - flexibles, dúctils i mal·leables - densitat molt variable, INTERATÒMICS (entre àtoms) basat en l'atracció electrostàtica de parells iònics IÒNIC metal-no metal, ENLLAÇ QUÍMIC 2 tipus MOLECULARS (entre molècules)