WARNING:
JavaScript is turned OFF. None of the links on this concept map will
work until it is reactivated.
If you need help turning JavaScript On, click here.
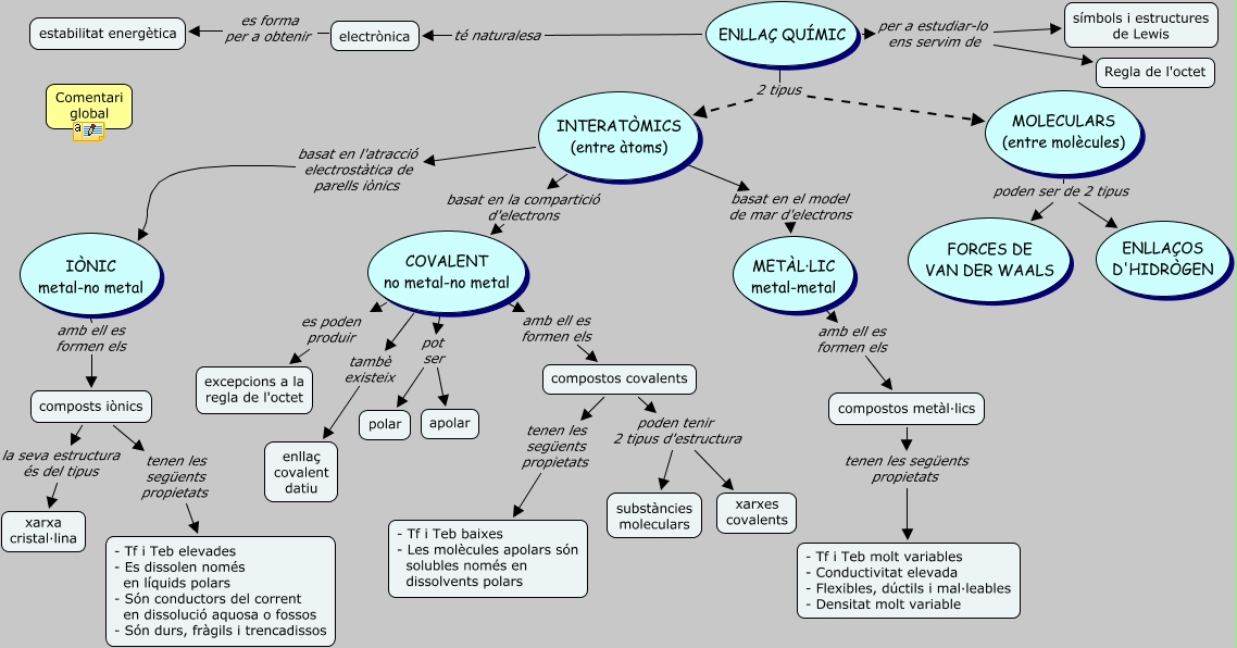
Aquest mapa conceptual conté informació relacionada amb: TASCA 3, COVALENT no metal-no metal pot ser polar, ENLLAÇ QUÍMIC 2 tipus INTERATÒMICS (entre àtoms), COVALENT no metal-no metal es poden produir excepcions a la regla de l'octet, METÀL·LIC metal-metal amb ell es formen els compostos metàl·lics, INTERATÒMICS (entre àtoms) basat en el model de mar d'electrons METÀL·LIC metal-metal, ENLLAÇ QUÍMIC per a estudiar-lo ens servim de Regla de l'octet, compostos covalents tenen les següents propietats - Tf i Teb baixes - Les molècules apolars són solubles només en dissolvents polars, compostos metàl·lics tenen les següents propietats - Tf i Teb molt variables - Conductivitat elevada - Flexibles, dúctils i mal·leables - Densitat molt variable, IÒNIC metal-no metal amb ell es formen els composts iònics, ENLLAÇ QUÍMIC té naturalesa electrònica, COVALENT no metal-no metal amb ell es formen els compostos covalents, compostos covalents poden tenir 2 tipus d'estructura xarxes covalents, electrònica es forma per a obtenir estabilitat energètica, COVALENT no metal-no metal pot ser apolar, INTERATÒMICS (entre àtoms) basat en la compartició d'electrons COVALENT no metal-no metal, ENLLAÇ QUÍMIC per a estudiar-lo ens servim de símbols i estructures de Lewis, COVALENT no metal-no metal tambè existeix enllaç covalent datiu, composts iònics tenen les següents propietats - Tf i Teb elevades - Es dissolen només en líquids polars - Són conductors del corrent en dissolució aquosa o fossos - Són durs, fràgils i trencadissos, compostos covalents poden tenir 2 tipus d'estructura substàncies moleculars, composts iònics la seva estructura és del tipus xarxa cristal·lina