WARNING:
JavaScript is turned OFF. None of the links on this concept map will
work until it is reactivated.
If you need help turning JavaScript On, click here.
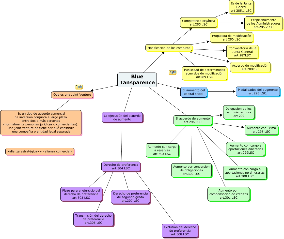
Este Cmap, tiene información relacionada con: Escenari 8, Que es una Joint Venture ???? Es un tipo de acuerdo comercial de inversión conjunta a largo plazo entre dos o más personas (normalmente personas jurídicas o comerciantes). Una joint venture no tiene por qué constituir una compañía o entidad legal separada, Modificación de los estatutos ???? Propuesta de modificación art 286 LSC, Blue Tansparence ???? El aumento del capital social, El acuerdo de aumento art 296 LSC ???? Aumento con cargo a aportaciones dinerarias art.299LSC, Competencia orgánica art.285 LSC ???? Es de la Junta Gneral art 285.1 LSC, Derecho de preferencia art.304 LSC ???? Plazo para el ejercicio del derecho de preferencia art.305 LSC, El acuerdo de aumento art 296 LSC ???? Aumento por compensación de creditos art.301 LSC, Derecho de preferencia art.304 LSC ???? Derecho de preferencia de segundo grado art.307 LSC, Blue Tansparence ???? Que es una Joint Venture, La ejecución del acuerdo de aumento ???? Derecho de preferencia art.304 LSC, Modificación de los estatutos ???? Publicidad de determinados acuerdos de modificación art289 LSC, Modificación de los estatutos ???? Acuerdo de modificación art.288LSC, El acuerdo de aumento art 296 LSC ???? Aumento con cargo a reservas art.303 LSC, El acuerdo de aumento art 296 LSC ???? Aumento con Prima art 298 LSC, El acuerdo de aumento art 296 LSC ???? Aumento por conversión de obligaciones art.302 LSC, El acuerdo de aumento art 296 LSC ???? Delegacion de los administradores art 297, El aumento del capital social ???? Modalidades del augmento art 295 LSC., Modificación de los estatutos ???? Convocatoria de la Junta General art.287LSC, Blue Tansparence ???? El acuerdo de aumento art 296 LSC, El acuerdo de aumento art 296 LSC ???? Aumento con cargo a aportaciones no dinerarias art 300 LSC