WARNING:
JavaScript is turned OFF. None of the links on this concept map will
work until it is reactivated.
If you need help turning JavaScript On, click here.
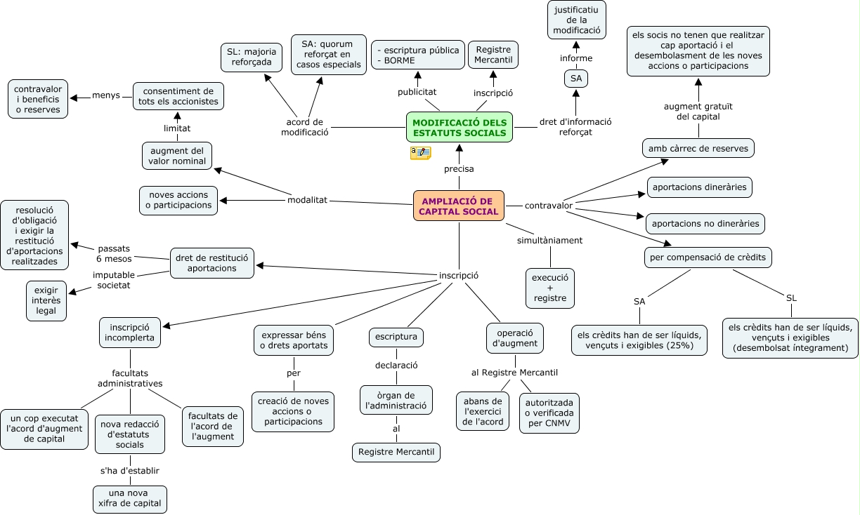
Este Cmap, tiene información relacionada con: Mapa conceptual 8, per compensació de crèdits SA els crèdits han de ser líquids, vençuts i exigibles (25%), AMPLIACIÓ DE CAPITAL SOCIAL precisa MODIFICACIÓ DELS ESTATUTS SOCIALS, inscripció incomplerta facultats administratives facultats de l'acord de l'augment, MODIFICACIÓ DELS ESTATUTS SOCIALS dret d'informació reforçat SA, escriptura declaració òrgan de l'administració, amb càrrec de reserves augment gratuït del capital els socis no tenen que realitzar cap aportació i el desembolasment de les noves accions o participacions, AMPLIACIÓ DE CAPITAL SOCIAL modalitat augment del valor nominal, AMPLIACIÓ DE CAPITAL SOCIAL inscripció escriptura, inscripció incomplerta facultats administratives nova redacció d'estatuts socials, inscripció incomplerta facultats administratives un cop executat l'acord d'augment de capital, AMPLIACIÓ DE CAPITAL SOCIAL contravalor aportacions no dineràries, AMPLIACIÓ DE CAPITAL SOCIAL inscripció inscripció incomplerta, MODIFICACIÓ DELS ESTATUTS SOCIALS acord de modificació SA: quorum reforçat en casos especials, expressar béns o drets aportats per creació de noves accions o participacions, MODIFICACIÓ DELS ESTATUTS SOCIALS inscripció Registre Mercantil, per compensació de crèdits SL els crèdits han de ser líquids, vençuts i exigibles (desembolsat íntegrament), AMPLIACIÓ DE CAPITAL SOCIAL inscripció dret de restitució aportacions, nova redacció d'estatuts socials s'ha d'establir una nova xifra de capital, AMPLIACIÓ DE CAPITAL SOCIAL contravalor per compensació de crèdits, consentiment de tots els accionistes menys contravalor i beneficis o reserves