WARNING:
JavaScript is turned OFF. None of the links on this concept map will
work until it is reactivated.
If you need help turning JavaScript On, click here.
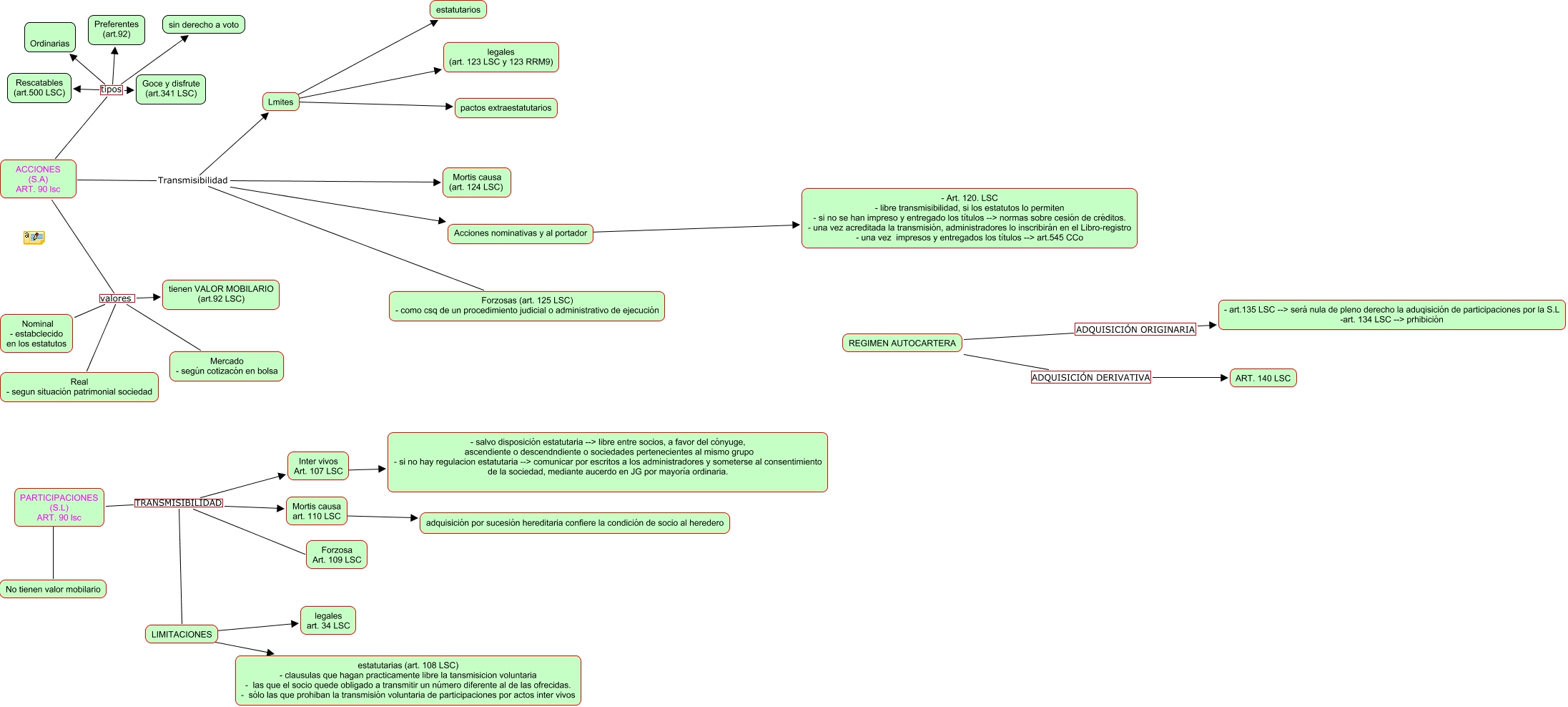
Este Cmap, tiene información relacionada con: escenario nº7, ACCIONES (S.A) ART. 90 lsc tipos Rescatables (art.500 LSC), Lmites ???? estatutarios, ACCIONES (S.A) ART. 90 lsc Transmisibilidad Forzosas (art. 125 LSC) - como csq de un procedimiento judicial o administrativo de ejecución, ACCIONES (S.A) ART. 90 lsc tipos sin derecho a voto, LIMITACIONES ???? legales art. 34 LSC, ACCIONES (S.A) ART. 90 lsc valores tienen VALOR MOBILARIO (art.92 LSC), PARTICIPACIONES (S.L) ART. 90 lsc TRANSMISIBILIDAD Inter vivos Art. 107 LSC, Acciones nominativas y al portador ???? - Art. 120. LSC - libre transmisibilidad, si los estatutos lo permiten - si no se han impreso y entregado los títulos --> normas sobre cesión de créditos. - una vez acreditada la transmisión, administradores lo inscribirán en el Libro-registro - una vez impresos y entregados los títulos --> art.545 CCo, LIMITACIONES ???? estatutarias (art. 108 LSC) - clausulas que hagan practicamente libre la tansmisicion voluntaria - las que el socio quede obligado a transmitir un número diferente al de las ofrecidas. - sólo las que prohiban la transmisión voluntaria de participaciones por actos inter vivos, ACCIONES (S.A) ART. 90 lsc valores Nominal - estabclecido en los estatutos, ACCIONES (S.A) ART. 90 lsc valores Real - segun situación patrimonial sociedad, ACCIONES (S.A) ART. 90 lsc valores Mercado - según cotizacón en bolsa, REGIMEN AUTOCARTERA ADQUISICIÓN ORIGINARIA - art.135 LSC --> será nula de pleno derecho la aduqisición de participaciones por la S.L -art. 134 LSC --> prhibición, PARTICIPACIONES (S.L) ART. 90 lsc TRANSMISIBILIDAD Mortis causa art. 110 LSC, PARTICIPACIONES (S.L) ART. 90 lsc ???? No tienen valor mobilario, PARTICIPACIONES (S.L) ART. 90 lsc TRANSMISIBILIDAD LIMITACIONES, Mortis causa art. 110 LSC ???? adquisición por sucesión hereditaria confiere la condición de socio al heredero, ACCIONES (S.A) ART. 90 lsc Transmisibilidad Lmites, ACCIONES (S.A) ART. 90 lsc Transmisibilidad Mortis causa (art. 124 LSC), PARTICIPACIONES (S.L) ART. 90 lsc TRANSMISIBILIDAD Forzosa Art. 109 LSC