WARNING:
JavaScript is turned OFF. None of the links on this concept map will
work until it is reactivated.
If you need help turning JavaScript On, click here.
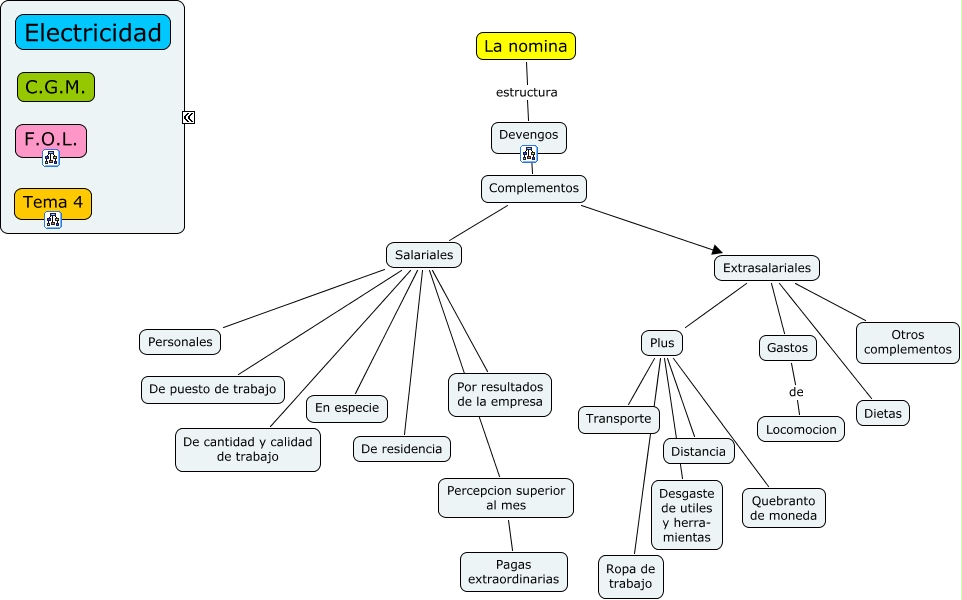
Este Cmap, tiene información relacionada con: FOL Tema 4 Nomina Estructura Devengos, Salariales Percepcion superior al mes, Plus Ropa de trabajo, Extrasalariales Plus, Extrasalariales Otros complementos, Salariales Personales, Extrasalariales Dietas, Salariales De residencia, Percepcion superior al mes Pagas extraordinarias, Salariales En especie, Complementos Extrasalariales, Salariales De puesto de trabajo, Plus Transporte, Gastos de Locomocion, Complementos Salariales, Plus Desgaste de utiles y herra- mientas, Salariales Por resultados de la empresa, Devengos Complementos, Extrasalariales Gastos, Plus Quebranto de moneda, La nomina estructura Devengos