WARNING:
JavaScript is turned OFF. None of the links on this concept map will
work until it is reactivated.
If you need help turning JavaScript On, click here.
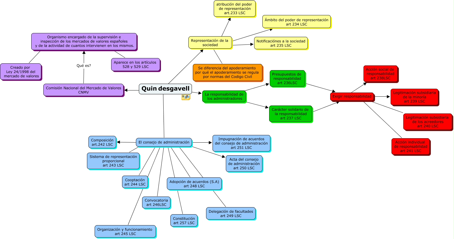
Este Cmap, tiene información relacionada con: Escenari 9, El consejo de administración ???? Delegación de facultades art 249 LSC, El consejo de administración ???? Composición art.242 LSC, Representación de la sociedad ???? Ámbito del poder de representación art 234 LSC, El consejo de administración ???? Convocatoria art 246LSC, Quin desgavell ???? Comisión Nacional del Mercado de Valores CNMV, El consejo de administración ???? Acta del consejo de administración art 250 LSC, El consejo de administración ???? Organización y funcionamiento art 245 LSC, Organismo encargado de la supervisión e inspección de los mercados de valores españoles y de la actividad de cuantos intervienen en los mismos. ???? Creado por Ley 24/1998 del mercado de valores, Quin desgavell ???? El consejo de administración, El consejo de administración ???? Cooptación art 244 LSC, El consejo de administración ???? Sistema de representación proporcional art 243 LSC, Exigir responsabilidad ???? Legitimación subsidiaria de la minoría art 239 LSC, Representación de la sociedad ???? Se diferencia del apoderamiento por qué el apoderamiento se regula por normas del Codigo Civil, El consejo de administración ???? Impugnación de acuerdos del consejo de administración art 251 LSC, Presupuestos de responsabilidad art 236LSC ???? Exigir responsabilidad, Representación de la sociedad ???? Notificaciónes a la sociedad art 235 LSC, La responsabilidad de los administradores ???? Presupuestos de responsabilidad art 236LSC, Comisión Nacional del Mercado de Valores CNMV Qué es? Organismo encargado de la supervisión e inspección de los mercados de valores españoles y de la actividad de cuantos intervienen en los mismos., Quin desgavell ???? La responsabilidad de los administradores, Organismo encargado de la supervisión e inspección de los mercados de valores españoles y de la actividad de cuantos intervienen en los mismos. ???? Aparece en los artículos 528 y 529 LSC