WARNING:
JavaScript is turned OFF. None of the links on this concept map will
work until it is reactivated.
If you need help turning JavaScript On, click here.
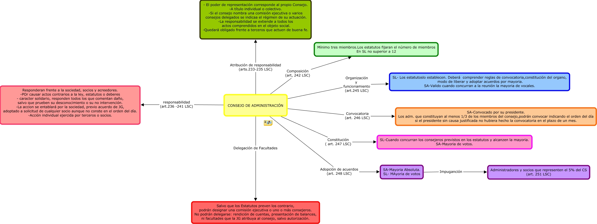
Este Cmap, tiene información relacionada con: Mapa sociedades 9, CONSEJO DE ADMINISTRACIÓN responsabilidad (art.236 -241 LSC) Responderan frente a la sociedad, socios y acreedores. -POr causar actos contrarios a la ley, estatutos o deberes - caracter solidario, responden todos los que comentan daño, salvo que prueben su desconocimiento o su no intervención. -La accion se entablará por la sociedad, previo acuerdo de JG, adoptado a solicitud de cualquier socio aunque no conste en el orden del día. -Acción individual ejercida por terceros o socios., CONSEJO DE ADMINISTRACIÓN Adopción de acuerdos (art. 248 LSC) SA-Mayoria Absoluta. SL- MAyoria de votos, SA-Mayoria Absoluta. SL- MAyoria de votos Impuganción Administradores y socios que representen el 5% del CS (art. 251 LSC), CONSEJO DE ADMINISTRACIÓN Atribución de responsabilidad (arts.233-235 LSC) - El poder de representación corresponde al propio Consejo. -A título individual o colectivo. -Si el consejo nombra una comisión ejecutiva o varios consejos delegados se indicaa el régimen de su actuación. -La responsabilidad se extiende a todos los actos comprendidos en el objeto social. -Quedará obligado frente a terceros que actuen de buena fe., CONSEJO DE ADMINISTRACIÓN Composición (art, 242 LSC) Mínimo tres miembros.Los estatutos fijaran el número de miembros En SL no superior a 12, CONSEJO DE ADMINISTRACIÓN Delegación de Facultades Salvo que los Estatutos preven los contrario, podrán designar una comisión ejecutiva o uno o más consejeros. No podrán delegarse: rendición de cuentas, presentación de balances, ni facultades que la JG atribuya al consejo, salvo autorización., CONSEJO DE ADMINISTRACIÓN Constitución ( art. 247 LSC) SL-Cuando concurran los consejeros previstos en los estatutos y alcanzen la mayoria. SA-Mayoria de votos., CONSEJO DE ADMINISTRACIÓN Organización y funcionamiento (art.245 LSC) SL- Los estatutoslo establecen. Deberá comprender reglas de convocatoria,constitución del organo, modo de liberar y adoptar acuerdos por mayoria. SA-Valido cuando concurran a la reunión la mayoria de vocales., CONSEJO DE ADMINISTRACIÓN Convocatoria (art. 246 LSC) SA-Convocado por su presidente. Los adm. que constituyan al menos 1/3 de los miembros del consejo,podrán convocar indicando el orden del día si el presidente sin causa justificada no hubiera hecho la convocatoria en el plazo de un mes.