WARNING:
JavaScript is turned OFF. None of the links on this concept map will
work until it is reactivated.
If you need help turning JavaScript On, click here.
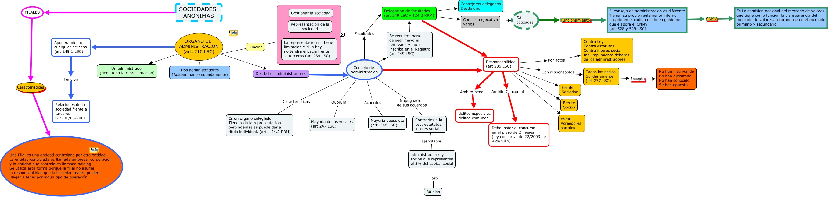
Este Cmap, tiene información relacionada con: QUIN DESGAVELL, El consejo de administracion es diferente Tienen su propio reglamento interno basado en el codigo del buen gobierno que elabora el CNMV (art 528 y 529 LSC) CNMV Es La comision nacional del mercado de valores que tiene como funcion la transparencia del mercado de valores, centrandose en el mercado primario y secundario, SOCIEDADES ANONIMAS ORGANO DE ADMINISTRACION (art. 210 LSC) Desde tres administradores, Responsabilidad (art 236 LSC) Frente Socios, Consejo de administracion Caracteristicas Es un organo colegiado Tiene toda la representacion pero ademas se puede dar a titulo individual, (art. 124.2 RRM), Se requiere para delegar mayoria reforzada y que se inscriba en el Registro (art 249 LSC) Delegacion de facultades (art 249 LSC y 124.2 RRM), Responsabilidad (art 236 LSC) Ambito Concursal Debe instar al concurso en el plazo de 2 meses (ley concursal de 22/2003 de 9 de julio), Consejo de administracion Facultades ????, Delegacion de facultades (art 249 LSC y 124.2 RRM) Responsabilidad (art 236 LSC), administradores y socios que representen el 5% del capital social Plazo 30 dias, Consejo de administracion Quorum Mayoria de los vocales (art 247 LSC), Responsabilidad (art 236 LSC) Son responsables Todos los socios Solidariamente (art 237 LSC), SA cotizadas Funcionamiento El consejo de administracion es diferente Tienen su propio reglamento interno basado en el codigo del buen gobierno que elabora el CNMV (art 528 y 529 LSC), Consejo de administracion Responsabilidad (art 236 LSC), ???? ORGANO DE ADMINISTRACION (art. 210 LSC) Dos administradores (Actuan mancomunadamente), Consejo de administracion Se requiere para delegar mayoria reforzada y que se inscriba en el Registro (art 249 LSC), SOCIEDADES ANONIMAS ORGANO DE ADMINISTRACION (art. 210 LSC) Apoderamiento a cualquier persona (art 249.1 LSC), Desde tres administradores Consejo de administracion, Contrarios a la Ley, estatutos, interes social Ejercitable administradores y socios que representen el 5% del capital social, SOCIEDADES ANONIMAS FILALES, Responsabilidad (art 236 LSC) Frente Acreedores sociales