WARNING:
JavaScript is turned OFF. None of the links on this concept map will
work until it is reactivated.
If you need help turning JavaScript On, click here.
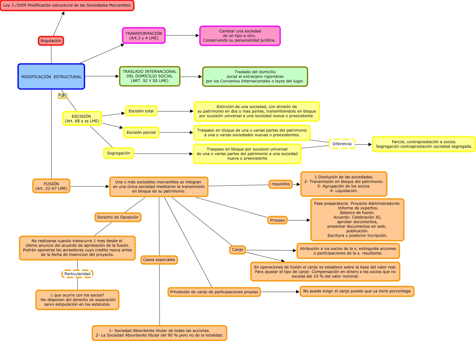
Este Cmap, tiene información relacionada con: Mapa sociedades 10, Una o más socieddes mercantiles se integran en una única sociedad meditante la transimisión en bloque de su patrimonio. Prhobición de canje de participaciones propias No puede exigir el canje puesto que ya tiene porcentage, TRASLADO INTERNACIONAL DEL DOMICILIO SOCIAL (ART. 92 Y SS LME) ???? Traslado del domicilio social al extranjero rigiendose por los Convenios Internacionales o leyes del lugar., MODIFICACIÓN ESTRUCTURAL FUSIÓN (Art. 22-67 LME) Una o más socieddes mercantiles se integran en una única sociedad meditante la transimisión en bloque de su patrimonio., Una o más socieddes mercantiles se integran en una única sociedad meditante la transimisión en bloque de su patrimonio. requisitos 1 Disolución de las sociedades. 2- Transimisión en bloque del patrimonio. 3- Agrupación de los socios. 4- Liquidación., Escisión parcial ???? Traspaso en bloque de una o varias partes del patrimonio a una o varias sociedades nuevas o preexistentes., Diferencia ???? Traspaso en bloque por sucesion universal de una o varias partes del patrimonio a una sociedad nueva o preexistente, Una o más socieddes mercantiles se integran en una única sociedad meditante la transimisión en bloque de su patrimonio. Casos especiales 1- Sociedad Absorbente titular de todas las acciones. 2- La Sociedad Absorbente titular del 90 % pero no de la totalidad., Una o más socieddes mercantiles se integran en una única sociedad meditante la transimisión en bloque de su patrimonio. Canje Atribución a los socios de la s. extinguida acciones o participaciones de la s. resultante., MODIFICACIÓN ESTRUCTURAL ESCISIÓN (Art. 68 y ss LME) Escisión total, No realizarse cuando transcurra 1 mes desde el último anuncio del acuerdo de aprobación de la fusión. Podrán oponerse lso acreedores cuyo credito nazca antes de la fecha de inserccion del proyecto. Particularidad ¿ que ocurre con los socios? -No disponen del derecho de separación salvo estipulación en los estatutos., Una o más socieddes mercantiles se integran en una única sociedad meditante la transimisión en bloque de su patrimonio. Canje En operaciones de fusión el canje se establece sobre la base del valor real. Para ajustar el tipo de canje: Compensación en dinero a los socios que no exceda del 10 % del valor nominal., TRANSFORMACIÓN (Art.3 y 4 LME) ???? Cambiar una sociedad de un tipo a otro. Conservando su personalidad jurídica., Una o más socieddes mercantiles se integran en una única sociedad meditante la transimisión en bloque de su patrimonio. Derecho de Oposición No realizarse cuando transcurra 1 mes desde el último anuncio del acuerdo de aprobación de la fusión. Podrán oponerse lso acreedores cuyo credito nazca antes de la fecha de inserccion del proyecto., Diferencia ???? Traspaso en bloque de una o varias partes del patrimonio a una o varias sociedades nuevas o preexistentes., MODIFICACIÓN ESTRUCTURAL ???? TRANSFORMACIÓN (Art.3 y 4 LME), MODIFICACIÓN ESTRUCTURAL ???? TRASLADO INTERNACIONAL DEL DOMICILIO SOCIAL (ART. 92 Y SS LME), Una o más socieddes mercantiles se integran en una única sociedad meditante la transimisión en bloque de su patrimonio. Proceso Fase preparatoria: Proyecto Administradores. Informe de expertos. Balance de fusión. Acuerdo: Celebración JG, aprobar documentos, presentar documentos en web, publicación. Escritura y posterior Incripción., MODIFICACIÓN ESTRUCTURAL ESCISIÓN (Art. 68 y ss LME) Segregación, Escisión total ???? Extinción de una sociedad, con división de su patrimonio en dos o mas partes, transmitiendolo en bloque por sucesión universal a una sociedad nueva o preexistente., MODIFICACIÓN ESTRUCTURAL ESCISIÓN (Art. 68 y ss LME) Escisión parcial