WARNING:
JavaScript is turned OFF. None of the links on this concept map will
work until it is reactivated.
If you need help turning JavaScript On, click here.
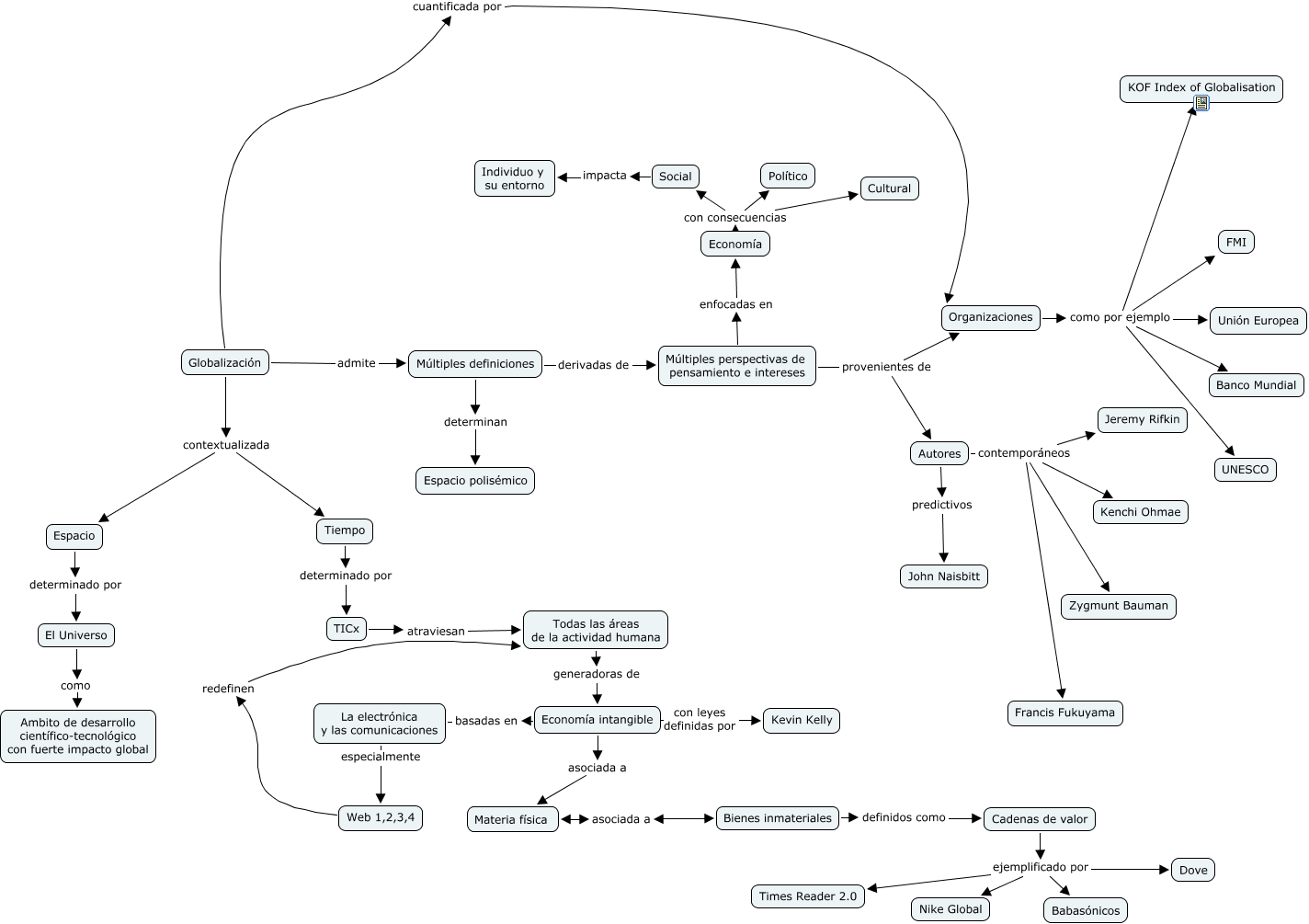
Este Cmap, tiene información relacionada con: Tecnología y Globalización, Autores predictivos John Naisbitt, Organizaciones como por ejemplo Banco Mundial, Economía con consecuencias Social, Cadenas de valor ejemplificado por Babasónicos, Todas las áreas de la actividad humana generadoras de Economía intangible, Autores contemporáneos Francis Fukuyama, Organizaciones como por ejemplo UNESCO, Economía con consecuencias Político, La electrónica y las comunicaciones especialmente Web 1,2,3,4, Globalización admite Múltiples definiciones, Múltiples perspectivas de pensamiento e intereses provenientes de Autores, Cadenas de valor ejemplificado por Nike Global, Materia física asociada a Bienes inmateriales, Social impacta Individuo y su entorno, Múltiples definiciones determinan Espacio polisémico, Autores contemporáneos Jeremy Rifkin, Organizaciones como por ejemplo Unión Europea, Globalización contextualizada Tiempo, El Universo como Ambito de desarrollo científico-tecnológico con fuerte impacto global, Bienes inmateriales definidos como Cadenas de valor