WARNING:
JavaScript is turned OFF. None of the links on this concept map will
work until it is reactivated.
If you need help turning JavaScript On, click here.
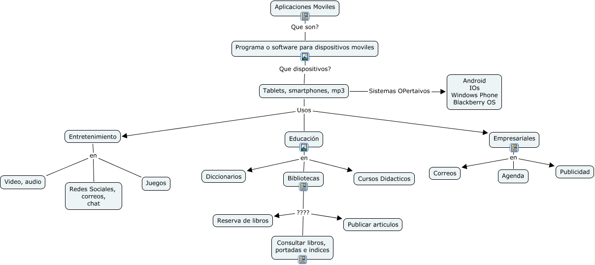
Este Cmap, tiene información relacionada con: Mapa conceptual aplicaciones moviles, Educación en Bibliotecas, Educación en Diccionarios, Tablets, smartphones, mp3 Sistemas OPertaivos Android IOs Windows Phone Blackberry OS, Programa o software para dispositivos moviles Que dispositivos? Tablets, smartphones, mp3, Aplicaciones Moviles Que son? Programa o software para dispositivos moviles, Empresariales en Correos, Empresariales en Publicidad, Bibliotecas ???? Publicar articulos, Entretenimiento en Video, audio, Tablets, smartphones, mp3 Usos Educación, Bibliotecas ???? Consultar libros, portadas e indices, Tablets, smartphones, mp3 Usos Empresariales, Entretenimiento en Juegos, Entretenimiento en Redes Sociales, correos, chat, Empresariales en Agenda, Tablets, smartphones, mp3 Usos Entretenimiento, Bibliotecas ???? Reserva de libros, Educación en Cursos Didacticos