WARNING:
JavaScript is turned OFF. None of the links on this concept map will
work until it is reactivated.
If you need help turning JavaScript On, click here.
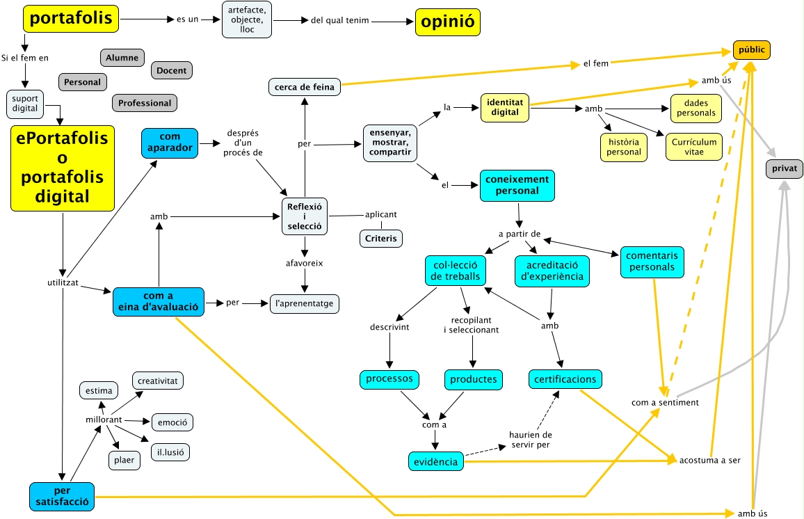
Aquest mapa conceptual conté informació relacionada amb: proposta, acreditació d'experiència amb certificacions, evidència acostuma a ser públic, com a eina d'avaluació amb ús privat, col·lecció de treballs recopilant i seleccionant productes, artefacte, objecte, lloc del qual tenim opinió, Reflexió i selecció aplicant Criteris, evidència haurien de servir per certificacions, com a eina d'avaluació amb ús públic, processos com a evidència, suport digital l'anomenem ePortafolis o portafolis digital, per satisfacció com a sentiment públic, identitat digital amb història personal, identitat digital amb ús públic, portafolis Si el fem en suport digital, comentaris personals com a sentiment públic, identitat digital amb ús privat, col·lecció de treballs descrivint processos, com aparador després d'un procés de Reflexió i selecció, Reflexió i selecció per cerca de feina, ensenyar, mostrar, compartir el coneixement personal