WARNING:
JavaScript is turned OFF. None of the links on this concept map will
work until it is reactivated.
If you need help turning JavaScript On, click here.
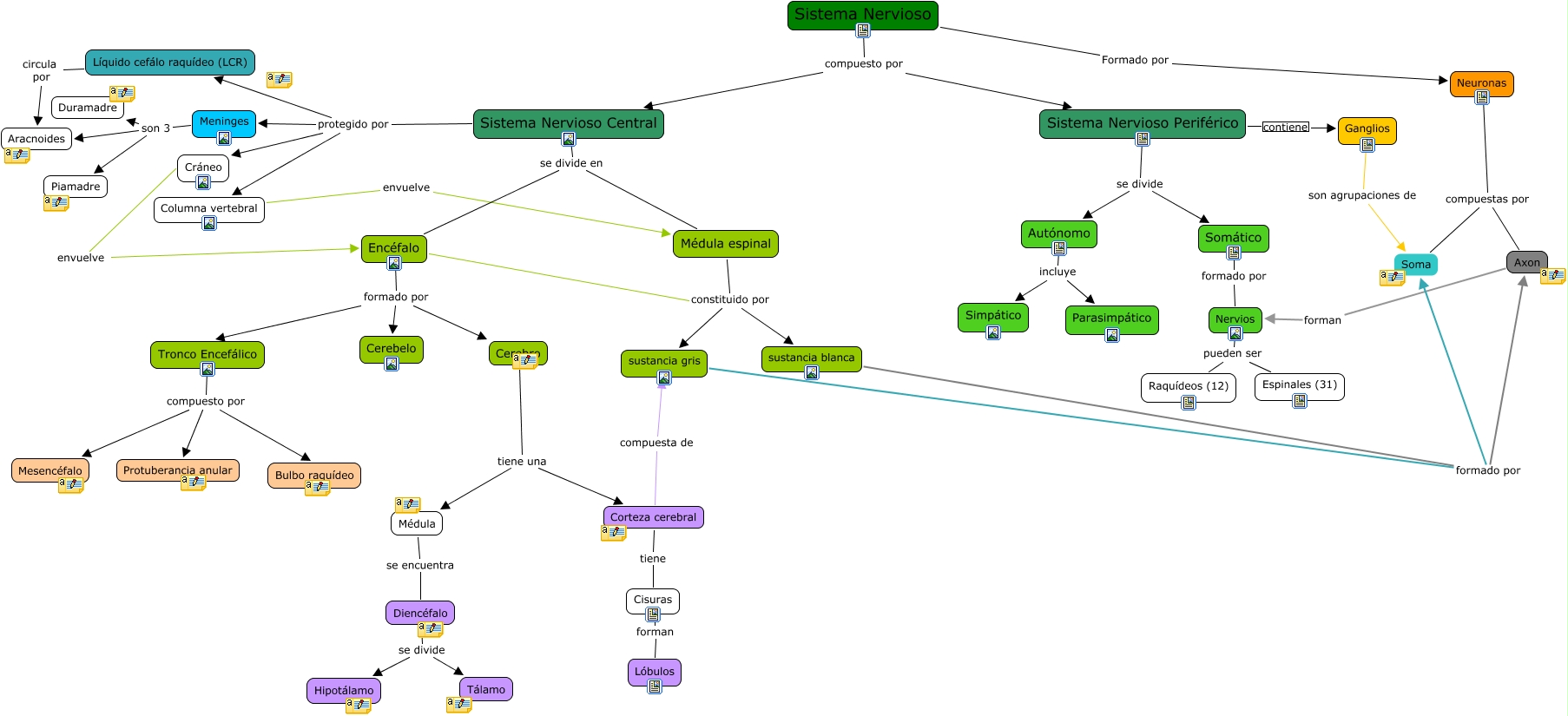
Este Cmap, tiene información relacionada con: Sistema Nervioso Valentina Hepp, Nervios pueden ser Raquídeos (12), Sistema Nervioso compuesto por Sistema Nervioso Periférico, Sistema Nervioso Central se divide en Médula espinal, Columna vertebral envuelve Médula espinal, sustancia blanca formado por Soma, Axon forman Nervios, Sistema Nervioso Periférico se divide Autónomo, Médula se encuentra Diencéfalo, Cráneo envuelve Encéfalo, Cerebro tiene una Médula, Diencéfalo se divide Tálamo, Sistema Nervioso Periférico se divide Somático, Nervios pueden ser Espinales (31), Autónomo incluye Parasimpático, Médula espinal constituido por sustancia blanca, Sistema Nervioso Central protegido por Líquido cefálo raquídeo (LCR), Sistema Nervioso Central protegido por Meninges, Sistema Nervioso Periférico contiene Ganglios, Neuronas compuestas por Soma, Tronco Encefálico compuesto por Mesencéfalo