WARNING:
JavaScript is turned OFF. None of the links on this concept map will
work until it is reactivated.
If you need help turning JavaScript On, click here.
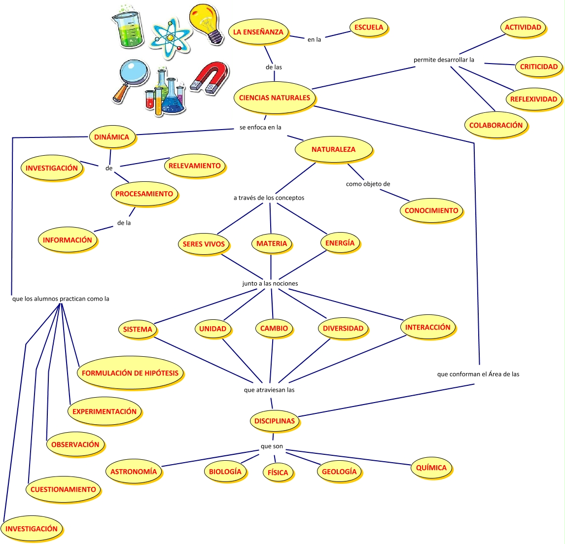
Este Cmap, tiene información relacionada con: Mapa conceptual Enseñanza de las Ciencias, DINÁMICA que los alumnos practican como la CUESTIONAMIENTO, ASTRONOMÍA que son FÍSICA, DISCIPLINAS que atraviesan las INTERACCIÓN, DISCIPLINAS que atraviesan las DIVERSIDAD, SERES VIVOS junto a las nociones UNIDAD, DINÁMICA de RELEVAMIENTO, DIVERSIDAD junto a las nociones MATERIA, DINÁMICA de INVESTIGACIÓN, SERES VIVOS junto a las nociones SISTEMA, LA ENSEÑANZA en la ESCUELA, DINÁMICA que los alumnos practican como la EXPERIMENTACIÓN, DIVERSIDAD junto a las nociones CAMBIO, INFORMACIÓN de la PROCESAMIENTO, NATURALEZA a través de los conceptos ENERGÍA, DISCIPLINAS que atraviesan las SISTEMA, DIVERSIDAD junto a las nociones ENERGÍA, DIVERSIDAD junto a las nociones INTERACCIÓN, CIENCIAS NATURALES se enfoca en la DINÁMICA, LA ENSEÑANZA de las CIENCIAS NATURALES, CIENCIAS NATURALES que conforman el Área de las DISCIPLINAS