WARNING:
JavaScript is turned OFF. None of the links on this concept map will
work until it is reactivated.
If you need help turning JavaScript On, click here.
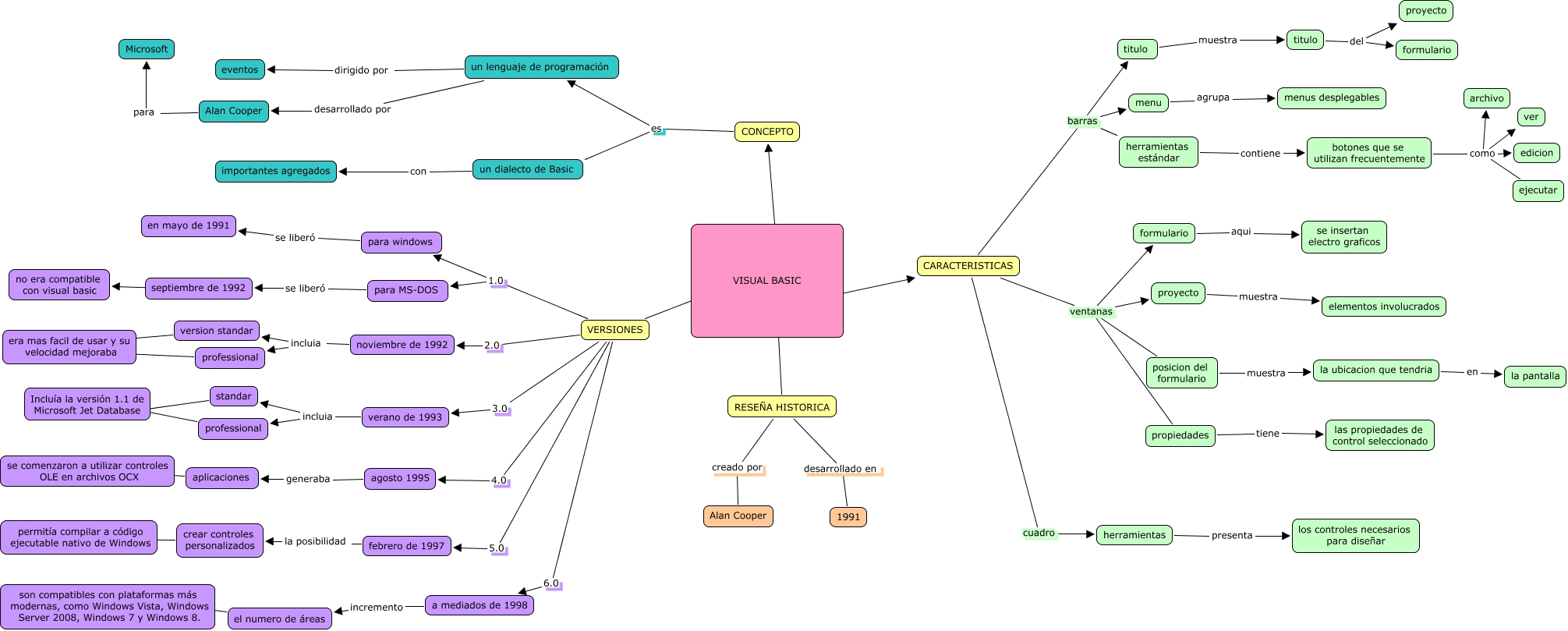
Este Cmap, tiene información relacionada con: SALA_1_PC8_visual basic, VISUAL BASIC ???? VERSIONES, standar ???? Incluía la versión 1.1 de Microsoft Jet Database, VISUAL BASIC ???? CONCEPTO, noviembre de 1992 incluia version standar, VERSIONES 3.0 verano de 1993, VERSIONES 1.0 para MS-DOS, CARACTERISTICAS ventanas propiedades, un lenguaje de programación desarrollado por Alan Cooper, CARACTERISTICAS barras menu, version standar ???? era mas facil de usar y su velocidad mejoraba, VERSIONES 1.0 para windows, febrero de 1997 la posibilidad crear controles personalizados, VERSIONES 6.0 a mediados de 1998, professional ???? Incluía la versión 1.1 de Microsoft Jet Database, VERSIONES 5.0 febrero de 1997, formulario aqui se insertan electro graficos, herramientas estándar contiene botones que se utilizan frecuentemente, CARACTERISTICAS ventanas formulario, CONCEPTO es un lenguaje de programación, botones que se utilizan frecuentemente como ver