WARNING:
JavaScript is turned OFF. None of the links on this concept map will
work until it is reactivated.
If you need help turning JavaScript On, click here.
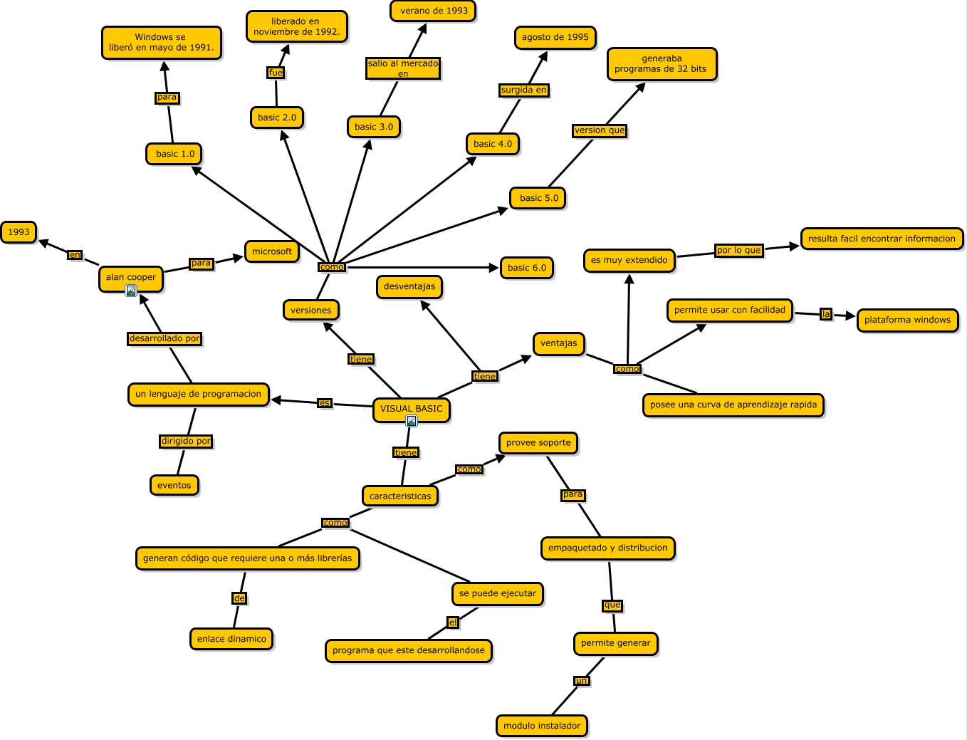
Este Cmap, tiene información relacionada con: SALA_1_PC19_095apa tercer periodo, basic 3.0 salio al mercado en verano de 1993, empaquetado y distribucion que permite generar, permite generar un modulo instalador, caracteristicas como generan código que requiere una o más librerías, VISUAL BASIC tiene versiones, alan cooper en 1993, VISUAL BASIC tiene desventajas, basic 1.0 para Windows se liberó en mayo de 1991., provee soporte para empaquetado y distribucion, caracteristicas como provee soporte, versiones como basic 3.0, basic 2.0 fue liberado en noviembre de 1992., es muy extendido por lo que resulta facil encontrar informacion, basic 5.0 version que generaba programas de 32 bits, VISUAL BASIC es un lenguaje de programacion, versiones como basic 2.0, versiones como basic 5.0, un lenguaje de programacion desarrollado por alan cooper, VISUAL BASIC tiene caracteristicas, versiones como basic 4.0