WARNING:
JavaScript is turned OFF. None of the links on this concept map will
work until it is reactivated.
If you need help turning JavaScript On, click here.
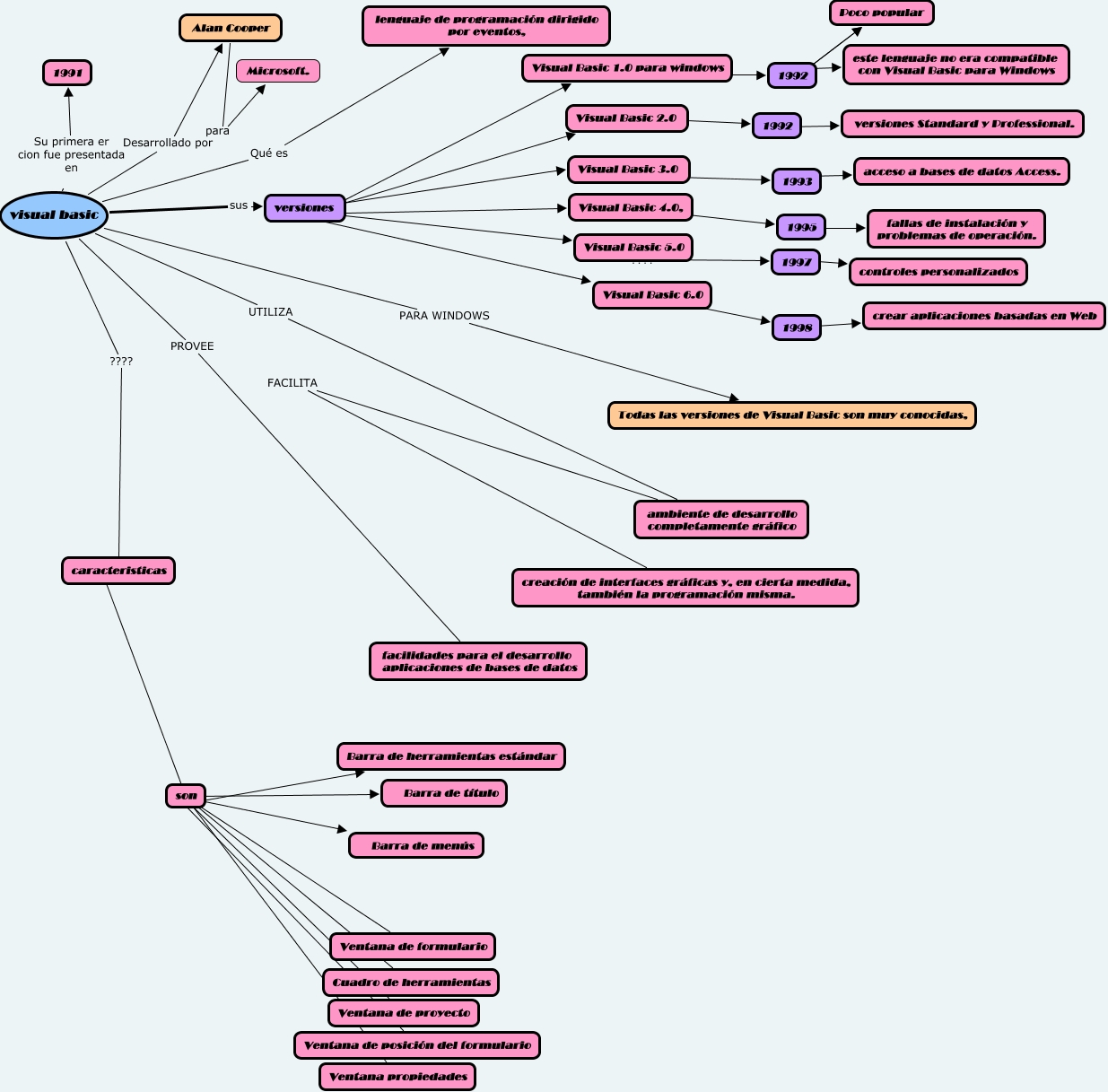
Este Cmap, tiene información relacionada con: SALA_1_PC9_visual base, visual basic Desarrollado por Alan Cooper, Visual Basic 1.0 para windows ???? 1992, versiones ???? Visual Basic 2.0, son ???? Barra de menús, visual basic PARA WINDOWS Todas las versiones de Visual Basic son muy conocidas,, Visual Basic 3.0 ???? 1993, versiones ???? Visual Basic 3.0, versiones ???? Visual Basic 4.0,, son ???? Barra de herramientas estándar, Visual Basic 5.0 ???? 1997, visual basic Qué es lenguaje de programación dirigido por eventos,, visual basic PROVEE facilidades para el desarrollo aplicaciones de bases de datos, 1992 ???? versiones Standard y Professional., versiones ???? Visual Basic 1.0 para windows, 1998 ???? crear aplicaciones basadas en Web, ambiente de desarrollo completamente gráfico FACILITA creación de interfaces gráficas y, en cierta medida, también la programación misma., Alan Cooper para Microsoft., 1992 ???? este lenguaje no era compatible con Visual Basic para Windows, visual basic ???? caracteristicas, versiones ???? Visual Basic 6.0